Decade Counter

Atharva
Atharva Swami
Created on Jan 12, 2022 0 0 1
Decade Counter
100%

Integrated Circuits Used

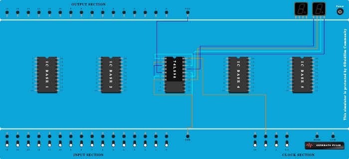
Procedure

  1. Add IC 74LS90 into ICBase-3 (74LS90).
  2. Connect Pin-5 (VCC) of ICBase-3 (74LS90) to VCC Port.
  3. Connect Pin-16 (Ground) of ICBase-3 (74LS90) to GND Port.
  4. Connect GND Port to Pin-2 (Input) of ICBase-3 (74LS90).
  5. Connect GND Port to Pin-3 (Input) of ICBase-3 (74LS90).
  6. Connect GND Port to Pin-6 (Input) of ICBase-3 (74LS90).
  7. Connect GND Port to Pin-7 (Input) of ICBase-3 (74LS90).
  8. Connect Seven segment display 1 to Pin-18 (Output) of ICBase-3 (74LS90).
  9. Connect Seven segment display 1 to Pin-15 (Output) of ICBase-3 (74LS90).
  10. Connect Seven segment display 1 to Pin-14 (Output) of ICBase-3 (74LS90).
  11. Connect Seven segment display 1 to Pin-17 (Output) of ICBase-3 (74LS90).
  12. Connect Pin-1 (Input) of ICBase-3 (74LS90) to Pin-18 (Output) of ICBase-3 (74LS90).
  13. Connect Clock port of 5Hz frequency to Pin-20 (Input) of ICBase-3 (74LS90).