Atharva

Atharva Swami

PIMPRI CHINCHWAD COLLEGE OF ENGINEERING • Computer

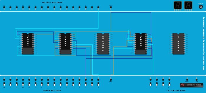
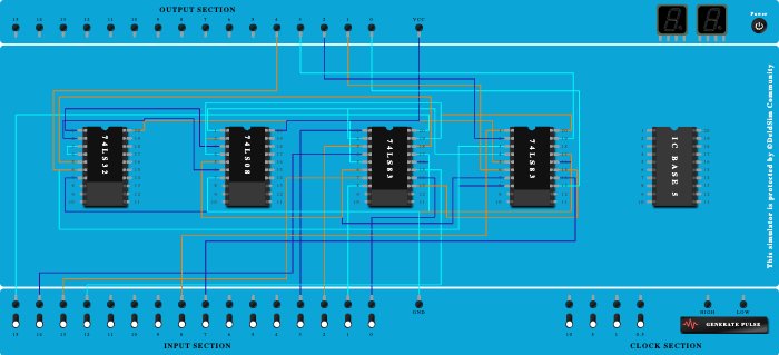
26 Circuits