full adder

dishank mundra
dishank mundra
Created on Apr 9, 2026 0 0 1
full adder
100%

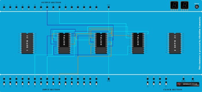
Integrated Circuits Used

Procedure

  1. Add IC 74LS00 into ICBase-2 (74LS00).
  2. Add IC 74LS00 into ICBase-3 (74LS00).
  3. Add IC 74LS00 into ICBase-4 (74LS00).
  4. Connect GND Port to Pin-7 (Ground) of ICBase-3 (74LS00).
  5. Connect GND Port to Pin-7 (Ground) of ICBase-2 (74LS00).
  6. Connect GND Port to Pin-7 (Ground) of ICBase-4 (74LS00).
  7. Connect VCC Port to Pin-20 (VCC) of ICBase-3 (74LS00).
  8. Connect VCC Port to Pin-20 (VCC) of ICBase-2 (74LS00).
  9. Connect VCC Port to Pin-20 (VCC) of ICBase-4 (74LS00).
  10. Connect Input-10 to Pin-1 (Input) of ICBase-2 (74LS00).
  11. Connect Input-8 to Pin-2 (Input) of ICBase-2 (74LS00).
  12. Connect Input-10 to Pin-4 (Input) of ICBase-2 (74LS00).
  13. Connect Pin-5 (Input) of ICBase-2 (74LS00) to Pin-3 (Output) of ICBase-2 (74LS00).
  14. Connect Input-8 to Pin-16 (Input) of ICBase-2 (74LS00).
  15. Connect Pin-3 (Output) of ICBase-2 (74LS00) to Pin-15 (Input) of ICBase-2 (74LS00).
  16. Connect Pin-6 (Output) of ICBase-2 (74LS00) to Pin-19 (Input) of ICBase-2 (74LS00).
  17. Connect Pin-14 (Output) of ICBase-2 (74LS00) to Pin-18 (Input) of ICBase-2 (74LS00).
  18. Connect Pin-1 (Input) of ICBase-3 (74LS00) to Pin-17 (Output) of ICBase-2 (74LS00).
  19. Connect Pin-2 (Input) of ICBase-3 (74LS00) to Input-6.
  20. Connect Pin-17 (Output) of ICBase-2 (74LS00) to Pin-4 (Input) of ICBase-3 (74LS00).
  21. Connect Input-6 to Pin-16 (Input) of ICBase-3 (74LS00).
  22. Connect Pin-5 (Input) of ICBase-3 (74LS00) to Pin-3 (Output) of ICBase-3 (74LS00).
  23. Connect Pin-3 (Output) of ICBase-3 (74LS00) to Pin-15 (Input) of ICBase-3 (74LS00).
  24. Connect Pin-6 (Output) of ICBase-3 (74LS00) to Pin-19 (Input) of ICBase-3 (74LS00).
  25. Connect Pin-14 (Output) of ICBase-3 (74LS00) to Pin-18 (Input) of ICBase-3 (74LS00).
  26. Connect Pin-3 (Output) of ICBase-2 (74LS00) to Pin-1 (Input) of ICBase-4 (74LS00).
  27. Connect Pin-3 (Output) of ICBase-3 (74LS00) to Pin-2 (Input) of ICBase-4 (74LS00).
  28. Connect Output-8 to Pin-17 (Output) of ICBase-3 (74LS00).
  29. Connect Output-6 to Pin-3 (Output) of ICBase-4 (74LS00).