New Circuit

Shivansh
Shivansh
Created on Apr 9, 2026 0 0 3
New Circuit
100%

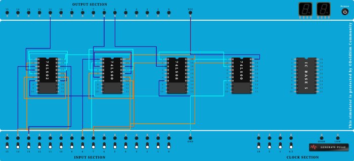
Integrated Circuits Used

Procedure

  1. Add IC 74LS02 into ICBase-1 (74LS02).
  2. Connect GND Port to Pin-7 (Ground) of ICBase-1 (74LS02).
  3. Connect VCC Port to Pin-20 (VCC) of ICBase-1 (74LS02).
  4. Connect Pin-2 (Input) of ICBase-1 (74LS02) to Input-13.
  5. Connect Input-14 to Pin-3 (Input) of ICBase-1 (74LS02).
  6. Connect Pin-14 (Input) of ICBase-1 (74LS02) to Pin-1 (Output) of ICBase-1 (74LS02).
  7. Connect Pin-17 (Input) of ICBase-1 (74LS02) to Pin-1 (Output) of ICBase-1 (74LS02).
  8. Connect Pin-15 (Input) of ICBase-1 (74LS02) to Input-14.
  9. Connect Pin-18 (Input) of ICBase-1 (74LS02) to Input-13.
  10. Connect Pin-5 (Input) of ICBase-1 (74LS02) to Pin-19 (Output) of ICBase-1 (74LS02).
  11. Connect Pin-6 (Input) of ICBase-1 (74LS02) to Pin-16 (Output) of ICBase-1 (74LS02).
  12. Connect Output-11 to Pin-4 (Output) of ICBase-1 (74LS02).
  13. Add IC 74LS00 into ICBase-2 (74LS00).
  14. Add IC 74LS08 into ICBase-3 (74LS08).
  15. Connect GND Port to Pin-7 (Ground) of ICBase-2 (74LS00).
  16. Connect VCC Port to Pin-20 (VCC) of ICBase-2 (74LS00).
  17. Connect Pin-1 (Input) of ICBase-2 (74LS00) to Input-8.
  18. Connect Pin-2 (Input) of ICBase-2 (74LS00) to Input-7.
  19. Connect Pin-19 (Input) of ICBase-2 (74LS00) to Pin-3 (Output) of ICBase-2 (74LS00).
  20. Connect Pin-16 (Input) of ICBase-2 (74LS00) to Pin-3 (Output) of ICBase-2 (74LS00).
  21. Connect Pin-15 (Input) of ICBase-2 (74LS00) to Input-8.
  22. Connect Pin-18 (Input) of ICBase-2 (74LS00) to Input-7.
  23. Connect Pin-4 (Input) of ICBase-2 (74LS00) to Pin-17 (Output) of ICBase-2 (74LS00).
  24. Connect Pin-5 (Input) of ICBase-2 (74LS00) to Pin-14 (Output) of ICBase-2 (74LS00).
  25. Connect Output-6 to Pin-6 (Output) of ICBase-2 (74LS00).
  26. Add IC 74LS00 into ICBase-4 (74LS00).
  27. Connect Pin-1 (Input) of ICBase-4 (74LS00) to Input-8.
  28. Connect Pin-2 (Input) of ICBase-4 (74LS00) to Input-8.
  29. Connect GND Port to Pin-7 (Ground) of ICBase-3 (74LS08).
  30. Connect GND Port to Pin-7 (Ground) of ICBase-4 (74LS00).
  31. Connect VCC Port to Pin-20 (VCC) of ICBase-3 (74LS08).
  32. Connect VCC Port to Pin-20 (VCC) of ICBase-4 (74LS00).
  33. Connect Pin-1 (Input) of ICBase-3 (74LS08) to Pin-3 (Output) of ICBase-4 (74LS00).
  34. Connect Pin-2 (Input) of ICBase-3 (74LS08) to Input-7.
  35. Connect Output-5 to Pin-3 (Output) of ICBase-3 (74LS08).