New Circuit

Mahima Chouksey
Mahima Chouksey
Created on Apr 8, 2026 0 0 1
New Circuit
100%

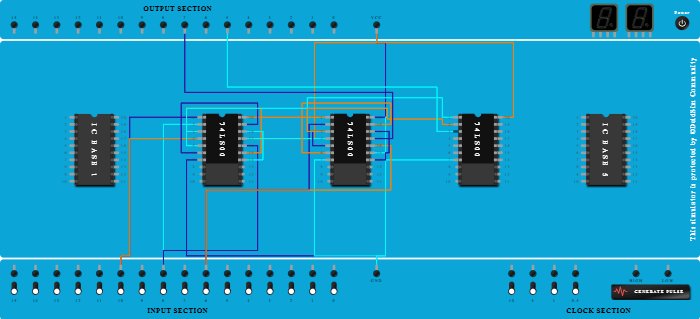
Integrated Circuits Used

Procedure

  1. Add IC 74LS00 into ICBase-2 (74LS00).
  2. Add IC 74LS00 into ICBase-3 (74LS00).
  3. Add IC 74LS00 into ICBase-4 (74LS00).
  4. Connect Pin-7 (Ground) of ICBase-2 (74LS00) to GND Port.
  5. Connect Pin-7 (Ground) of ICBase-3 (74LS00) to GND Port.
  6. Connect Pin-20 (VCC) of ICBase-2 (74LS00) to VCC Port.
  7. Connect Pin-20 (VCC) of ICBase-3 (74LS00) to VCC Port.
  8. Connect Pin-7 (Ground) of ICBase-4 (74LS00) to GND Port.
  9. Connect Pin-20 (VCC) of ICBase-4 (74LS00) to VCC Port.
  10. Connect Pin-1 (Input) of ICBase-2 (74LS00) to Input-10.
  11. Connect Pin-2 (Input) of ICBase-2 (74LS00) to Input-8.
  12. Connect Pin-4 (Input) of ICBase-2 (74LS00) to Input-10.
  13. Connect Pin-16 (Input) of ICBase-2 (74LS00) to Input-8.
  14. Connect Pin-5 (Input) of ICBase-2 (74LS00) to Pin-3 (Output) of ICBase-2 (74LS00).
  15. Connect Pin-15 (Input) of ICBase-2 (74LS00) to Pin-3 (Output) of ICBase-2 (74LS00).
  16. Connect Pin-6 (Output) of ICBase-2 (74LS00) to Pin-19 (Input) of ICBase-2 (74LS00).
  17. Connect Pin-14 (Output) of ICBase-2 (74LS00) to Pin-18 (Input) of ICBase-2 (74LS00).
  18. Connect Pin-17 (Output) of ICBase-2 (74LS00) to Pin-1 (Input) of ICBase-3 (74LS00).
  19. Connect Input-6 to Pin-2 (Input) of ICBase-3 (74LS00).
  20. Connect Pin-17 (Output) of ICBase-2 (74LS00) to Pin-4 (Input) of ICBase-3 (74LS00).
  21. Connect Pin-16 (Input) of ICBase-3 (74LS00) to Input-6.
  22. Connect Pin-5 (Input) of ICBase-3 (74LS00) to Pin-3 (Output) of ICBase-3 (74LS00).
  23. Connect Pin-15 (Input) of ICBase-3 (74LS00) to Pin-3 (Output) of ICBase-3 (74LS00).
  24. Connect Pin-19 (Input) of ICBase-3 (74LS00) to Pin-6 (Output) of ICBase-3 (74LS00).
  25. Connect Pin-14 (Output) of ICBase-3 (74LS00) to Pin-18 (Input) of ICBase-3 (74LS00).
  26. Connect Pin-3 (Output) of ICBase-2 (74LS00) to Pin-1 (Input) of ICBase-4 (74LS00).
  27. Connect Pin-3 (Output) of ICBase-3 (74LS00) to Pin-2 (Input) of ICBase-4 (74LS00).
  28. Connect Output-7 to Pin-17 (Output) of ICBase-3 (74LS00).
  29. Connect Output-5 to Pin-3 (Output) of ICBase-4 (74LS00).