New Circuit

Visuri Chiluka
Visuri Chiluka
Created on Apr 9, 2026 0 0 2
New Circuit
100%

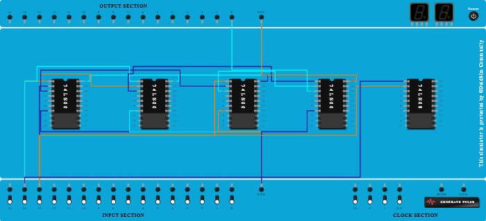
Integrated Circuits Used

Procedure

  1. Add IC 74LS00 into ICBase-1 (74LS00).
  2. Connect GND Port to Pin-7 (Ground) of ICBase-1 (74LS00).
  3. Connect VCC Port to Pin-20 (VCC) of ICBase-1 (74LS00).
  4. Connect Input-14 to Pin-1 (Input) of ICBase-1 (74LS00).
  5. Connect Input-13 to Pin-2 (Input) of ICBase-1 (74LS00).
  6. Add IC 74LS00 into ICBase-2 (74LS00).
  7. Add IC 74LS00 into ICBase-3 (74LS00).
  8. Connect GND Port to Pin-7 (Ground) of ICBase-2 (74LS00).
  9. Connect GND Port to Pin-7 (Ground) of ICBase-3 (74LS00).
  10. Connect VCC Port to Pin-20 (VCC) of ICBase-3 (74LS00).
  11. Connect VCC Port to Pin-20 (VCC) of ICBase-2 (74LS00).
  12. Connect Pin-2 (Input) of ICBase-2 (74LS00) to Pin-3 (Output) of ICBase-1 (74LS00).
  13. Connect Pin-2 (Input) of ICBase-3 (74LS00) to Pin-3 (Output) of ICBase-1 (74LS00).
  14. Connect Input-14 to Pin-1 (Input) of ICBase-2 (74LS00).
  15. Connect Input-13 to Pin-1 (Input) of ICBase-3 (74LS00).
  16. Add IC 74LS00 into ICBase-4 (74LS00).
  17. Connect Pin-1 (Input) of ICBase-4 (74LS00) to Pin-3 (Output) of ICBase-2 (74LS00).
  18. Connect Pin-2 (Input) of ICBase-4 (74LS00) to Pin-3 (Output) of ICBase-3 (74LS00).
  19. Connect VCC Port to Pin-20 (VCC) of ICBase-4 (74LS00).
  20. Connect GND Port to Pin-7 (Ground) of ICBase-4 (74LS00).
  21. Connect Output-0 to Pin-3 (Output) of ICBase-4 (74LS00).
  22. Connect Pin-2 (Input) of ICBase-5 (74LS08) to Input-13.
  23. Connect Pin-1 (Input) of ICBase-5 (74LS08) to Input-14.
  24. Add IC 74LS08 into ICBase-5 (74LS08).