New Circuit

Saketh
Saketh
Created on Apr 9, 2026 0 0 1
New Circuit
100%

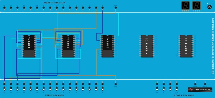
Integrated Circuits Used

Procedure

  1. Add IC 74LS00 into ICBase-1 (74LS00).
  2. Add IC 74LS00 into ICBase-2 (74LS00).
  3. Connect Pin-1 (Input) of ICBase-1 (74LS00) to Input-15.
  4. Connect Pin-2 (Input) of ICBase-1 (74LS00) to Input-14.
  5. Connect Pin-19 (Input) of ICBase-1 (74LS00) to Pin-3 (Output) of ICBase-1 (74LS00).
  6. Connect Pin-18 (Input) of ICBase-1 (74LS00) to Input-15.
  7. Connect Pin-16 (Input) of ICBase-1 (74LS00) to Pin-3 (Output) of ICBase-1 (74LS00).
  8. Connect Pin-15 (Input) of ICBase-1 (74LS00) to Input-14.
  9. Connect Pin-4 (Input) of ICBase-1 (74LS00) to Pin-17 (Output) of ICBase-1 (74LS00).
  10. Connect Pin-5 (Input) of ICBase-1 (74LS00) to Pin-14 (Output) of ICBase-1 (74LS00).
  11. Connect Pin-20 (VCC) of ICBase-1 (74LS00) to VCC Port.
  12. Connect Pin-7 (Ground) of ICBase-1 (74LS00) to GND Port.
  13. Connect Pin-20 (VCC) of ICBase-2 (74LS00) to Pin-20 (VCC) of ICBase-1 (74LS00).
  14. Connect Pin-7 (Ground) of ICBase-2 (74LS00) to GND Port.
  15. Connect Pin-7 (Ground) of ICBase-1 (74LS00) to Pin-7 (Ground) of ICBase-2 (74LS00).
  16. Connect Pin-1 (Input) of ICBase-2 (74LS00) to Pin-6 (Output) of ICBase-1 (74LS00).
  17. Connect Pin-2 (Input) of ICBase-2 (74LS00) to Input-13.
  18. Connect Pin-19 (Input) of ICBase-2 (74LS00) to Input-13.
  19. Connect Pin-18 (Input) of ICBase-2 (74LS00) to Pin-3 (Output) of ICBase-2 (74LS00).
  20. Connect Pin-16 (Input) of ICBase-2 (74LS00) to Pin-6 (Output) of ICBase-1 (74LS00).
  21. Connect Pin-15 (Input) of ICBase-2 (74LS00) to Pin-3 (Output) of ICBase-2 (74LS00).
  22. Connect Pin-5 (Input) of ICBase-2 (74LS00) to Pin-14 (Output) of ICBase-2 (74LS00).
  23. Connect Output-1 to Pin-6 (Output) of ICBase-2 (74LS00).
  24. Connect Output-0 to Pin-3 (Output) of ICBase-3 (74LS00).
  25. Add IC 74LS00 into ICBase-3 (74LS00).
  26. Connect Pin-20 (VCC) of ICBase-3 (74LS00) to VCC Port.
  27. Connect Pin-7 (Ground) of ICBase-3 (74LS00) to GND Port.
  28. Connect Pin-4 (Input) of ICBase-2 (74LS00) to Pin-17 (Output) of ICBase-2 (74LS00).