NAND TO FULL-ADDER

Mohit Raghuwanshi
Mohit Raghuwanshi
Created on Apr 8, 2026 0 0 0
NAND TO FULL-ADDER
100%

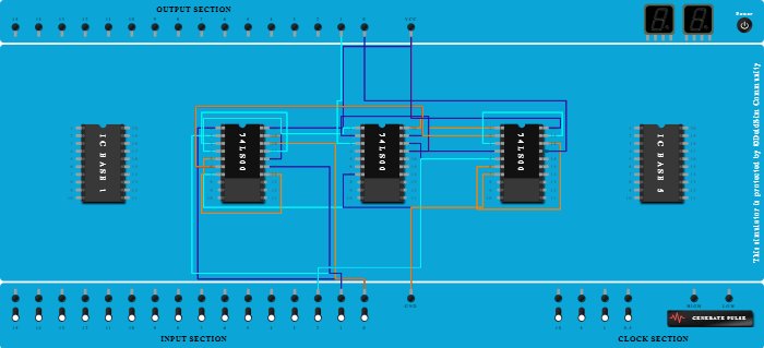
Procedure

  1. Add IC 74LS00 into ICBase-2 (74LS00).
  2. Add IC 74LS00 into ICBase-3 (74LS00).
  3. Connect Pin-20 (VCC) of ICBase-2 (74LS00) to VCC Port.
  4. Connect GND Port to Pin-7 (Ground) of ICBase-2 (74LS00).
  5. Connect VCC Port to Pin-20 (VCC) of ICBase-3 (74LS00).
  6. Connect GND Port to Pin-7 (Ground) of ICBase-3 (74LS00).
  7. Connect Pin-1 (Input) of ICBase-2 (74LS00) to Input-0.
  8. Connect Pin-2 (Input) of ICBase-2 (74LS00) to Input-1.
  9. Connect Pin-19 (Input) of ICBase-2 (74LS00) to Pin-3 (Output) of ICBase-2 (74LS00).
  10. Connect Pin-16 (Input) of ICBase-2 (74LS00) to Pin-3 (Output) of ICBase-2 (74LS00).
  11. Connect Pin-1 (Input) of ICBase-3 (74LS00) to Pin-3 (Output) of ICBase-2 (74LS00).
  12. Connect Pin-18 (Input) of ICBase-2 (74LS00) to Input-0.
  13. Connect Pin-15 (Input) of ICBase-2 (74LS00) to Input-1.
  14. Connect Pin-4 (Input) of ICBase-2 (74LS00) to Pin-17 (Output) of ICBase-2 (74LS00).
  15. Connect Pin-5 (Input) of ICBase-2 (74LS00) to Pin-14 (Output) of ICBase-2 (74LS00).
  16. Connect Pin-19 (Input) of ICBase-3 (74LS00) to Pin-6 (Output) of ICBase-2 (74LS00).
  17. Connect Pin-18 (Input) of ICBase-3 (74LS00) to Input-2.
  18. Add IC 74LS00 into ICBase-4 (74LS00).
  19. Connect Pin-1 (Input) of ICBase-4 (74LS00) to Pin-17 (Output) of ICBase-3 (74LS00).
  20. Connect Pin-2 (Input) of ICBase-3 (74LS00) to Pin-17 (Output) of ICBase-3 (74LS00).
  21. Connect Output-1 to Pin-3 (Output) of ICBase-3 (74LS00).
  22. Connect Pin-2 (Input) of ICBase-4 (74LS00) to Pin-6 (Output) of ICBase-2 (74LS00).
  23. Connect Pin-4 (Input) of ICBase-4 (74LS00) to Pin-17 (Output) of ICBase-3 (74LS00).
  24. Connect Pin-5 (Input) of ICBase-4 (74LS00) to Input-2.
  25. Connect GND Port to Pin-7 (Ground) of ICBase-4 (74LS00).
  26. Connect VCC Port to Pin-20 (VCC) of ICBase-4 (74LS00).
  27. Connect Pin-19 (Input) of ICBase-4 (74LS00) to Pin-3 (Output) of ICBase-4 (74LS00).
  28. Connect Pin-18 (Input) of ICBase-4 (74LS00) to Pin-6 (Output) of ICBase-4 (74LS00).
  29. Connect Output-0 to Pin-17 (Output) of ICBase-4 (74LS00).