Half Subtractor 24112011344

Karthik V
Karthik V
Created on Apr 9, 2026 0 0 3
Half Subtractor 24112011344
100%

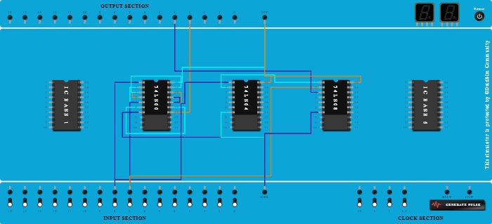
Integrated Circuits Used

Procedure

  1. Connect Pin-1 (Input) of ICBase-2 (74LS00) to Input-8.
  2. Connect Pin-2 (Input) of ICBase-2 (74LS00) to Input-7.
  3. Connect Pin-4 (Input) of ICBase-2 (74LS00) to Pin-3 (Output) of ICBase-2 (74LS00).
  4. Connect Input-7 to Pin-5 (Input) of ICBase-2 (74LS00).
  5. Connect Pin-19 (Input) of ICBase-2 (74LS00) to Pin-3 (Output) of ICBase-2 (74LS00).
  6. Connect Pin-18 (Input) of ICBase-2 (74LS00) to Input-8.
  7. Connect Pin-16 (Input) of ICBase-2 (74LS00) to Pin-17 (Output) of ICBase-2 (74LS00).
  8. Connect Pin-15 (Input) of ICBase-2 (74LS00) to Pin-6 (Output) of ICBase-2 (74LS00).
  9. Connect Output-3 to Pin-14 (Output) of ICBase-2 (74LS00).
  10. Connect GND Port to Pin-7 (Ground) of ICBase-2 (74LS00).
  11. Add IC 74LS00 into ICBase-2 (74LS00).
  12. Add IC 74LS04 into ICBase-3 (74LS04).
  13. Connect GND Port to Pin-7 (Ground) of ICBase-3 (74LS04).
  14. Connect VCC Port to Pin-20 (VCC) of ICBase-3 (74LS04).
  15. Connect Pin-1 (Input) of ICBase-3 (74LS04) to Input-8.
  16. Connect Pin-1 (Input) of ICBase-4 (74LS08) to Pin-2 (Output) of ICBase-3 (74LS04).
  17. Connect Pin-2 (Input) of ICBase-4 (74LS08) to Input-7.
  18. Connect Output-4 to Pin-3 (Output) of ICBase-4 (74LS08).
  19. Add IC 74LS08 into ICBase-4 (74LS08).
  20. Connect VCC Port to Pin-20 (VCC) of ICBase-2 (74LS00).
  21. Connect VCC Port to Pin-20 (VCC) of ICBase-4 (74LS08).
  22. Connect GND Port to Pin-7 (Ground) of ICBase-4 (74LS08).