New Circuit

pratyush
pratyush
Created on Apr 6, 2026 0 0 1
New Circuit
100%

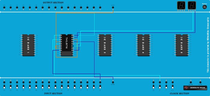
Integrated Circuits Used

Procedure

  1. Add IC 74LS76 into ICBase-2 (74LS76).
  2. Connect Pin-17 (Ground) of ICBase-2 (74LS76) to GND Port.
  3. Connect Pin-5 (VCC) of ICBase-2 (74LS76) to VCC Port.
  4. Connect Pin-4 (Input) of ICBase-2 (74LS76) to VCC Port.
  5. Connect Pin-20 (Input) of ICBase-2 (74LS76) to VCC Port.
  6. Connect Pin-1 (Input) of ICBase-2 (74LS76) to Clock port of 5Hz frequency.
  7. Connect Pin-3 (Input) of ICBase-2 (74LS76) to VCC Port.
  8. Connect Seven segment display 1 to Pin-19 (Output) of ICBase-2 (74LS76).
  9. Connect Pin-3 (Input) of ICBase-2 (74LS76) to Input-0.
  10. Connect Pin-18 (Output) of ICBase-2 (74LS76) to Pin-6 (Input) of ICBase-2 (74LS76).
  11. Connect VCC Port to Pin-13 (Input) of ICBase-2 (74LS76).
  12. Connect VCC Port to Pin-16 (Input) of ICBase-2 (74LS76).
  13. Connect VCC Port to Pin-7 (Input) of ICBase-2 (74LS76).
  14. Connect Input-0 to Pin-8 (Input) of ICBase-2 (74LS76).
  15. Connect Seven segment display 1 to Pin-15 (Output) of ICBase-2 (74LS76).