circuit

Sanskriti
Sanskriti
Created on Apr 6, 2026 0 0 0
circuit
100%

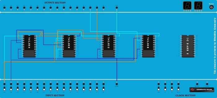
Procedure

  1. Add IC 74LS08 into ICBase-2 (74LS08).
  2. Add IC 74LS04 into ICBase-1 (74LS04).
  3. Connect VCC Port to Pin-20 (VCC) of ICBase-2 (74LS08).
  4. Connect GND Port to Pin-7 (Ground) of ICBase-2 (74LS08).
  5. Connect VCC Port to Pin-20 (VCC) of ICBase-1 (74LS04).
  6. Connect GND Port to Pin-7 (Ground) of ICBase-1 (74LS04).
  7. Connect Input-15 to Pin-1 (Input) of ICBase-1 (74LS04).
  8. Connect Pin-1 (Input) of ICBase-2 (74LS08) to Pin-2 (Output) of ICBase-1 (74LS04).
  9. Connect Input-14 to Pin-3 (Input) of ICBase-1 (74LS04).
  10. Connect Input-14 to Pin-2 (Input) of ICBase-2 (74LS08).
  11. Connect Input-15 to Pin-4 (Input) of ICBase-2 (74LS08).
  12. Connect Pin-5 (Input) of ICBase-2 (74LS08) to Pin-4 (Output) of ICBase-1 (74LS04).
  13. Add IC 74LS32 into ICBase-3 (74LS32).
  14. Connect Pin-1 (Input) of ICBase-3 (74LS32) to Pin-3 (Output) of ICBase-2 (74LS08).
  15. Connect Pin-2 (Input) of ICBase-3 (74LS32) to Pin-6 (Output) of ICBase-2 (74LS08).
  16. Connect GND Port to Pin-7 (Ground) of ICBase-3 (74LS32).
  17. Connect VCC Port to Pin-20 (VCC) of ICBase-3 (74LS32).
  18. Connect Output-1 to Pin-3 (Output) of ICBase-3 (74LS32).
  19. Add IC 74LS08 into ICBase-4 (74LS08).
  20. Connect GND Port to Pin-7 (Ground) of ICBase-4 (74LS08).
  21. Connect VCC Port to Pin-20 (VCC) of ICBase-4 (74LS08).
  22. Connect Input-15 to Pin-1 (Input) of ICBase-4 (74LS08).
  23. Connect Input-14 to Pin-2 (Input) of ICBase-4 (74LS08).
  24. Connect Output-2 to Pin-3 (Output) of ICBase-4 (74LS08).