Untitled circuit

Sarvadnya
Sarvadnya
Created on Apr 9, 2026 0 0 1
Untitled circuit
100%

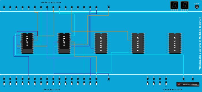
Integrated Circuits Used

Procedure

  1. Add IC 74LS76 into ICBase-2 (74LS76).
  2. Add IC 74LS76 into ICBase-1 (74LS76).
  3. Connect Pin-19 (Output) of ICBase-1 (74LS76) to Seven segment display 1.
  4. Connect Pin-19 (Output) of ICBase-1 (74LS76) to Output-7.
  5. Connect Pin-6 (Input) of ICBase-1 (74LS76) to Pin-19 (Output) of ICBase-1 (74LS76).
  6. Connect Manual clock Port to Pin-1 (Input) of ICBase-1 (74LS76).
  7. Connect Pin-7 (Input) of ICBase-1 (74LS76) to Pin-19 (Output) of ICBase-1 (74LS76).
  8. Connect Pin-8 (Input) of ICBase-1 (74LS76) to Pin-19 (Output) of ICBase-1 (74LS76).
  9. Connect Pin-19 (Output) of ICBase-2 (74LS76) to Output-6.
  10. Connect Pin-14 (Output) of ICBase-1 (74LS76) to Output-8.
  11. Connect Pin-8 (Input & Output) of ICBase-3 to Output-0.
  12. Connect Pin-15 (Output) of ICBase-1 (74LS76) to Output-9.
  13. Connect Pin-17 (Ground) of ICBase-1 (74LS76) to Output-10.
  14. Connect Pin-14 (Output) of ICBase-2 (74LS76) to Output-1.
  15. Connect Pin-7 (Input) of ICBase-2 (74LS76) to GND Port.
  16. Connect Pin-15 (Output) of ICBase-2 (74LS76) to VCC Port.
  17. Connect Pin-5 (VCC) of ICBase-2 (74LS76) to GND Port.
  18. Connect Input-2 to Pin-17 (Ground) of ICBase-2 (74LS76).
  19. Connect Input-0 to Pin-16 (Input) of ICBase-2 (74LS76).
  20. Connect Input-11 to Pin-2 (Input) of ICBase-1 (74LS76).
  21. Connect Pin-10 (Input & Output) of ICBase-4 to Input-0.
  22. Connect Output-4 to Pin-4 (Input & Output) of ICBase-4.
  23. Connect Input-1 to Output-8.