Untitled circuit

sanjoybag
sanjoybag
Created on Mar 28, 2026 0 0 1
Untitled circuit
100%

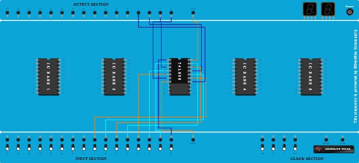
Integrated Circuits Used

Procedure

  1. Add IC 74LS08 into ICBase-3 (74LS08).
  2. Connect Pin-7 (Ground) of ICBase-3 (74LS08) to GND Port.
  3. Connect Pin-1 (Input) of ICBase-3 (74LS08) to Input-0.
  4. Connect Pin-2 (Input) of ICBase-3 (74LS08) to Input-1.
  5. Connect Pin-20 (VCC) of ICBase-3 (74LS08) to VCC Port.
  6. Connect Pin-3 (Output) of ICBase-3 (74LS08) to Output-0.
  7. Connect Pin-4 (Input) of ICBase-3 (74LS08) to Input-2.
  8. Connect Pin-5 (Input) of ICBase-3 (74LS08) to Input-3.
  9. Connect Pin-6 (Output) of ICBase-3 (74LS08) to Output-1.
  10. Connect Pin-19 (Input) of ICBase-3 (74LS08) to Input-4.
  11. Connect Pin-18 (Input) of ICBase-3 (74LS08) to Input-5.
  12. Connect Pin-17 (Output) of ICBase-3 (74LS08) to Output-2.
  13. Connect Pin-16 (Input) of ICBase-3 (74LS08) to Input-6.
  14. Connect Pin-15 (Input) of ICBase-3 (74LS08) to Input-7.
  15. Connect Pin-14 (Output) of ICBase-3 (74LS08) to Output-3.