New Circuit

Jadhav Mahesh
Jadhav Mahesh
Created on Mar 27, 2026 0 0 2
New Circuit
100%

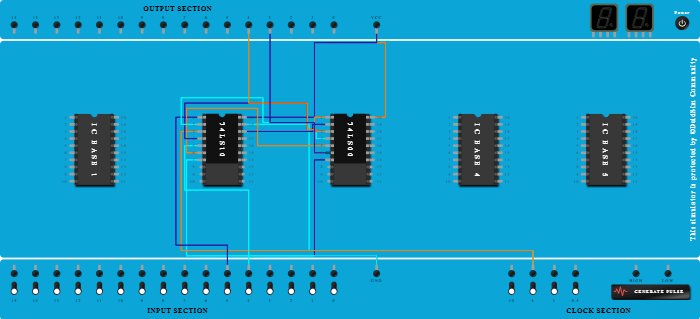
Integrated Circuits Used

Procedure

  1. Add IC 74LS10 into ICBase-2 (74LS10).
  2. Add IC 74LS00 into ICBase-3 (74LS00).
  3. Connect Pin-7 (Ground) of ICBase-3 (74LS00) to GND Port.
  4. Connect Pin-7 (Ground) of ICBase-2 (74LS10) to GND Port.
  5. Connect Pin-20 (VCC) of ICBase-3 (74LS00) to VCC Port.
  6. Connect Pin-20 (VCC) of ICBase-2 (74LS10) to VCC Port.
  7. Connect Pin-19 (Input) of ICBase-2 (74LS10) to Clock port of 5Hz frequency.
  8. Connect Pin-3 (Input) of ICBase-2 (74LS10) to Clock port of 5Hz frequency.
  9. Connect Pin-1 (Input) of ICBase-2 (74LS10) to Input-5.
  10. Connect Input-4 to Pin-5 (Input) of ICBase-2 (74LS10).
  11. Connect Pin-6 (Output) of ICBase-3 (74LS00) to Pin-1 (Input) of ICBase-3 (74LS00).
  12. Connect Pin-18 (Output) of ICBase-2 (74LS10) to Pin-2 (Input) of ICBase-3 (74LS00).
  13. Connect Pin-4 (Input) of ICBase-3 (74LS00) to Pin-3 (Output) of ICBase-3 (74LS00).
  14. Connect Pin-5 (Input) of ICBase-3 (74LS00) to Pin-6 (Output) of ICBase-2 (74LS10).
  15. Connect Pin-4 (Input) of ICBase-2 (74LS10) to Pin-3 (Output) of ICBase-3 (74LS00).
  16. Connect Pin-6 (Output) of ICBase-3 (74LS00) to Pin-2 (Input) of ICBase-2 (74LS10).
  17. Connect Output-4 to Pin-3 (Output) of ICBase-3 (74LS00).
  18. Connect Output-3 to Pin-6 (Output) of ICBase-3 (74LS00).