Assignment4_expression3

Aditya Dharme
Aditya Dharme
Created on Apr 8, 2026 0 0 3
Assignment4_expression3
100%

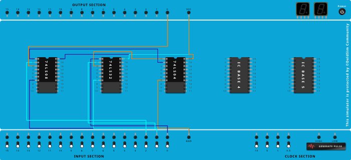
Integrated Circuits Used

Description

(A+B)’.C

Procedure

  1. Add IC 74LS08 into ICBase-1 (74LS08).
  2. Add IC 74LS32 into ICBase-2 (74LS32).
  3. Add IC 74LS04 into ICBase-3 (74LS04).
  4. Connect Pin-7 (Ground) of ICBase-1 (74LS08) to GND Port.
  5. Connect Pin-7 (Ground) of ICBase-2 (74LS32) to GND Port.
  6. Connect Pin-7 (Ground) of ICBase-3 (74LS04) to GND Port.
  7. Connect VCC Port to Pin-20 (VCC) of ICBase-1 (74LS08).
  8. Connect VCC Port to Pin-20 (VCC) of ICBase-2 (74LS32).
  9. Connect VCC Port to Pin-20 (VCC) of ICBase-3 (74LS04).
  10. Connect Pin-1 (Input) of ICBase-2 (74LS32) to Input-0.
  11. Connect Pin-2 (Input) of ICBase-2 (74LS32) to Input-1.
  12. Connect Pin-1 (Input) of ICBase-3 (74LS04) to Pin-3 (Output) of ICBase-2 (74LS32).
  13. Connect Pin-1 (Input) of ICBase-1 (74LS08) to Pin-2 (Output) of ICBase-3 (74LS04).
  14. Connect Pin-2 (Input) of ICBase-1 (74LS08) to Input-2.
  15. Connect Output-0 to Pin-3 (Output) of ICBase-1 (74LS08).