New Circuit

Vardhini Chavan
Vardhini Chavan
Created on Apr 6, 2026 0 0 1
New Circuit
100%

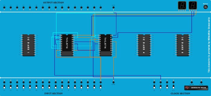
Integrated Circuits Used

Procedure

  1. Add IC 74LS76 into ICBase-2 (74LS76).
  2. Add IC 74LS76 into ICBase-3 (74LS76).
  3. Connect Pin-5 (VCC) of ICBase-3 (74LS76) to VCC Port.
  4. Connect Pin-5 (VCC) of ICBase-2 (74LS76) to VCC Port.
  5. Connect GND Port to Pin-17 (Ground) of ICBase-3 (74LS76).
  6. Connect Pin-17 (Ground) of ICBase-2 (74LS76) to GND Port.
  7. Connect Pin-4 (Input) of ICBase-2 (74LS76) to VCC Port.
  8. Connect Pin-20 (Input) of ICBase-2 (74LS76) to VCC Port.
  9. Connect Pin-1 (Input) of ICBase-2 (74LS76) to Clock port of 5Hz frequency.
  10. Connect Pin-2 (Input) of ICBase-2 (74LS76) to VCC Port.
  11. Connect Pin-19 (Output) of ICBase-2 (74LS76) to Seven segment display 1.
  12. Connect Input-0 to Pin-3 (Input) of ICBase-2 (74LS76).
  13. Connect Pin-6 (Input) of ICBase-2 (74LS76) to Pin-19 (Output) of ICBase-2 (74LS76).
  14. Connect Pin-13 (Input) of ICBase-2 (74LS76) to VCC Port.
  15. Connect VCC Port to Pin-16 (Input) of ICBase-2 (74LS76).
  16. Connect Pin-7 (Input) of ICBase-2 (74LS76) to VCC Port.
  17. Connect Pin-8 (Input) of ICBase-2 (74LS76) to Input-0.
  18. Connect Pin-15 (Output) of ICBase-2 (74LS76) to Seven segment display 1.
  19. Connect Pin-1 (Input) of ICBase-3 (74LS76) to Pin-15 (Output) of ICBase-2 (74LS76).
  20. Connect Pin-4 (Input) of ICBase-3 (74LS76) to VCC Port.
  21. Connect Pin-20 (Input) of ICBase-3 (74LS76) to VCC Port.
  22. Connect Pin-2 (Input) of ICBase-3 (74LS76) to VCC Port.
  23. Connect Input-0 to Pin-3 (Input) of ICBase-3 (74LS76).
  24. Connect Seven segment display 1 to Pin-19 (Output) of ICBase-3 (74LS76).