New Circuit

Rehan
Rehan
Created on Mar 4, 2026 0 0 2
New Circuit
100%

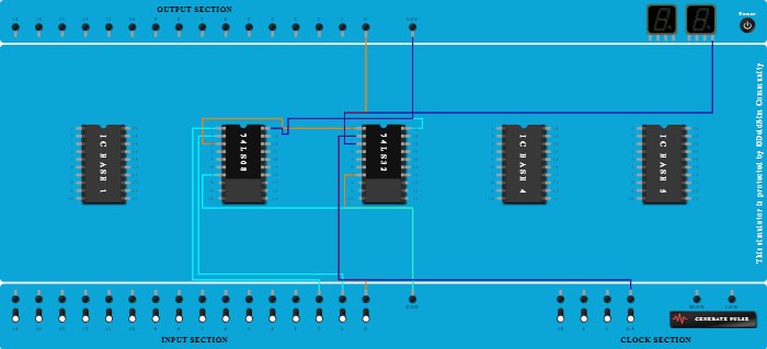
Integrated Circuits Used

Procedure

  1. Add IC 74LS08 into ICBase-2 (74LS08).
  2. Add IC 74LS32 into ICBase-3 (74LS32).
  3. Connect Pin-2 (Input) of ICBase-2 (74LS08) to Input-1.
  4. Connect Pin-1 (Input) of ICBase-3 (74LS32) to Pin-3 (Output) of ICBase-2 (74LS08).
  5. Connect VCC Port to Pin-20 (VCC) of ICBase-3 (74LS32).
  6. Connect GND Port to Pin-7 (Ground) of ICBase-3 (74LS32).
  7. Connect VCC Port to Pin-20 (VCC) of ICBase-2 (74LS08).
  8. Connect GND Port to Pin-7 (Ground) of ICBase-2 (74LS08).
  9. Connect Output-0 to Pin-3 (Output) of ICBase-3 (74LS32).
  10. Connect Seven segment display 1 to Pin-3 (Output) of ICBase-3 (74LS32).
  11. Connect Pin-1 (Input) of ICBase-2 (74LS08) to Input-2.
  12. Connect Pin-2 (Input) of ICBase-3 (74LS32) to Input-0.
  13. Connect Pin-2 (Input) of ICBase-3 (74LS32) to Clock port of 0.5Hz frequency.