EX-1 COCKPIT WARNING LIGHT CONTROL

Musab Modther Mutasim Alshikh
Musab Modther Mutasim Alshikh
Created on Feb 27, 2026 0 0 3
EX-1 COCKPIT WARNING LIGHT CONTROL
100%

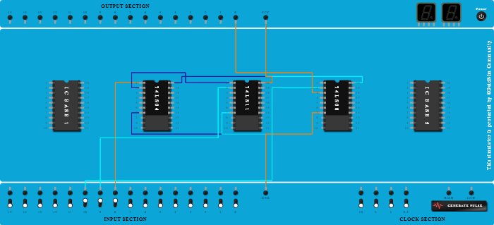
Integrated Circuits Used

Procedure

  1. Add IC 74LS04 into ICBase-2 (74LS04).
  2. Add IC 74LS08 into ICBase-4 (74LS08).
  3. Connect VCC Port to Pin-20 (VCC) of ICBase-2 (74LS04).
  4. Connect VCC Port to Pin-20 (VCC) of ICBase-4 (74LS08).
  5. Connect VCC Port to Pin-20 (VCC) of ICBase-3 (74LS11).
  6. Connect GND Port to Pin-7 (Ground) of ICBase-2 (74LS04).
  7. Connect GND Port to Pin-7 (Ground) of ICBase-3 (74LS11).
  8. Connect GND Port to Pin-7 (Ground) of ICBase-4 (74LS08).
  9. Connect Pin-1 (Input) of ICBase-2 (74LS04) to Input-8.
  10. Connect Pin-1 (Input) of ICBase-3 (74LS11) to Pin-2 (Output) of ICBase-2 (74LS04).
  11. Add IC 74LS11 into ICBase-3 (74LS11).
  12. Connect Pin-2 (Input) of ICBase-4 (74LS08) to Input-10.
  13. Connect Output-0 to Pin-3 (Output) of ICBase-4 (74LS08).
  14. Connect Input-9 to Pin-2 (Input) of ICBase-3 (74LS11).