Untitled circuit

V.Abhay Sai Charan
V.Abhay Sai Charan
Created on Feb 26, 2026 0 0 1
Untitled circuit
100%

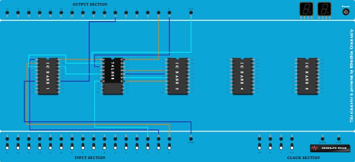
Integrated Circuits Used

Procedure

  1. Connect Pin-1 (Input & Output) of ICBase-1 to Input-1.
  2. Connect Pin-7 (Ground) of ICBase-2 (74LS08) to Input-2.
  3. Connect Pin-2 (Input & Output) of ICBase-1 to Input-0.
  4. Connect Pin-7 (Input & Output) of ICBase-1 to GND Port.
  5. Connect Pin-2 (Input) of ICBase-2 (74LS08) to Pin-3 (Input & Output) of ICBase-1.
  6. Connect Pin-1 (Input) of ICBase-2 (74LS08) to Pin-20 (Input & Output) of ICBase-1.
  7. Connect Output-0 to Pin-3 (Output) of ICBase-2 (74LS08).
  8. Connect VCC Port to Pin-2 (Input) of ICBase-2 (74LS08).
  9. Connect Output-1 to Pin-20 (VCC) of ICBase-2 (74LS08).
  10. Add IC 74LS08 into ICBase-2 (74LS08).
  11. Connect Pin-14 (Input & Output) of ICBase-1 to Output-5.
  12. Connect Pin-5 (Input) of ICBase-2 (74LS08) to Pin-18 (Input & Output) of ICBase-1.
  13. Connect Pin-4 (Input & Output) of ICBase-3 to Pin-17 (Output) of ICBase-2 (74LS08).
  14. Connect Pin-5 (Input & Output) of ICBase-3 to Pin-16 (Input) of ICBase-2 (74LS08).
  15. Connect Pin-6 (Input & Output) of ICBase-3 to Pin-15 (Input) of ICBase-2 (74LS08).
  16. Connect Pin-7 (Input & Output) of ICBase-3 to Pin-14 (Output) of ICBase-2 (74LS08).