New Circuit

dhanu akshu gowda
dhanu akshu gowda
Created on Feb 24, 2026 0 0 2
New Circuit
100%

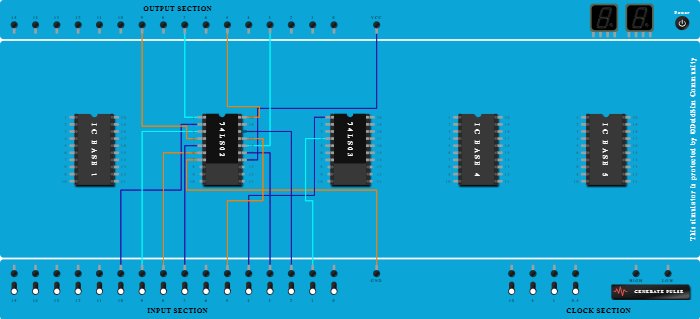
Integrated Circuits Used

Procedure

  1. Add IC 74LS02 into ICBase-2 (74LS02).
  2. Connect VCC Port to Pin-14 (Input) of ICBase-2 (74LS02).
  3. Connect Pin-1 (Output) of ICBase-2 (74LS02) to Output-7.
  4. Connect GND Port to Pin-7 (Ground) of ICBase-2 (74LS02).
  5. Connect Input-10 to Pin-2 (Input) of ICBase-2 (74LS02).
  6. Connect Input-9 to Pin-3 (Input) of ICBase-2 (74LS02).
  7. Connect Output-9 to Pin-4 (Output) of ICBase-2 (74LS02).
  8. Connect Input-8 to Pin-6 (Input) of ICBase-2 (74LS02).
  9. Connect Input-7 to Pin-5 (Input) of ICBase-2 (74LS02).
  10. Add IC 74LS03 into ICBase-3 (74LS03).
  11. Connect Input-4 to Pin-1 (Input) of ICBase-3 (74LS03).
  12. Connect Input-1 to Pin-4 (Input) of ICBase-3 (74LS03).
  13. Connect Output-5 to Pin-20 (VCC) of ICBase-2 (74LS02).
  14. Connect Input-3 to Pin-15 (Input) of ICBase-2 (74LS02).
  15. Connect Pin-16 (Output) of ICBase-2 (74LS02) to Output-3.
  16. Connect Input-5 to Pin-17 (Input) of ICBase-2 (74LS02).
  17. Connect Input-2 to Pin-18 (Input) of ICBase-2 (74LS02).