New Circuit

Priya Bitke
Priya Bitke
Created on Feb 24, 2026 0 0 3
New Circuit
100%

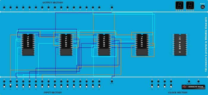
Integrated Circuits Used

Procedure

  1. Add IC 74LS04 into ICBase-1 (74LS04).
  2. Add IC 74LS08 into ICBase-2 (74LS08).
  3. Connect Pin-7 (Ground) of ICBase-2 (74LS08) to GND Port.
  4. Connect Pin-7 (Ground) of ICBase-1 (74LS04) to GND Port.
  5. Connect Pin-20 (VCC) of ICBase-2 (74LS08) to VCC Port.
  6. Connect Pin-20 (VCC) of ICBase-1 (74LS04) to VCC Port.
  7. Add IC 74LS32 into ICBase-4 (74LS32).
  8. Connect Pin-7 (Ground) of ICBase-3 (74LS08) to GND Port.
  9. Connect Pin-20 (VCC) of ICBase-3 (74LS08) to VCC Port.
  10. Connect Pin-7 (Ground) of ICBase-4 (74LS32) to GND Port.
  11. Connect Pin-20 (VCC) of ICBase-4 (74LS32) to VCC Port.
  12. Connect Pin-1 (Input) of ICBase-1 (74LS04) to Input-14.
  13. Connect Pin-1 (Input) of ICBase-2 (74LS08) to Pin-2 (Output) of ICBase-1 (74LS04).
  14. Connect Pin-3 (Input) of ICBase-1 (74LS04) to Input-13.
  15. Connect Pin-2 (Input) of ICBase-2 (74LS08) to Pin-4 (Output) of ICBase-1 (74LS04).
  16. Connect Pin-4 (Input) of ICBase-2 (74LS08) to Pin-3 (Output) of ICBase-2 (74LS08).
  17. Connect Pin-5 (Input) of ICBase-2 (74LS08) to Input-12.
  18. Connect Pin-1 (Input) of ICBase-4 (74LS32) to Pin-6 (Output) of ICBase-2 (74LS08).
  19. Connect Pin-16 (Input) of ICBase-2 (74LS08) to Pin-2 (Output) of ICBase-1 (74LS04).
  20. Connect Pin-15 (Input) of ICBase-2 (74LS08) to Input-13.
  21. Connect Pin-19 (Input) of ICBase-2 (74LS08) to Pin-14 (Output) of ICBase-2 (74LS08).
  22. Connect Pin-18 (Input) of ICBase-2 (74LS08) to Input-11.
  23. Connect Pin-2 (Input) of ICBase-4 (74LS32) to Pin-17 (Output) of ICBase-2 (74LS08).
  24. Connect Pin-15 (Input) of ICBase-4 (74LS32) to Pin-3 (Output) of ICBase-4 (74LS32).
  25. Connect Pin-1 (Input) of ICBase-3 (74LS08) to Input-14.
  26. Connect Pin-4 (Input) of ICBase-3 (74LS08) to Pin-3 (Output) of ICBase-3 (74LS08).
  27. Connect Pin-5 (Input) of ICBase-3 (74LS08) to Input-10.
  28. Connect Pin-4 (Input) of ICBase-4 (74LS32) to Pin-6 (Output) of ICBase-3 (74LS08).
  29. Connect Pin-15 (Input) of ICBase-3 (74LS08) to Input-14.
  30. Connect Pin-16 (Input) of ICBase-3 (74LS08) to Input-13.
  31. Connect Pin-18 (Input) of ICBase-3 (74LS08) to Input-9.
  32. Connect Pin-5 (Input) of ICBase-4 (74LS32) to Pin-17 (Output) of ICBase-3 (74LS08).
  33. Connect Pin-14 (Output) of ICBase-4 (74LS32) to Output-1.
  34. Connect Pin-16 (Input) of ICBase-4 (74LS32) to Pin-6 (Output) of ICBase-4 (74LS32).
  35. Connect Pin-14 (Output) of ICBase-3 (74LS08) to Pin-19 (Input) of ICBase-3 (74LS08).
  36. Connect Pin-4 (Output) of ICBase-1 (74LS04) to Pin-2 (Input) of ICBase-3 (74LS08).
  37. Add IC 74LS08 into ICBase-3 (74LS08).