Study Resources
Circuit Tutorials
Trainer Kit
Help
Login
Profile
Sign Out
Dhruv Sudhir Bapat
DR. VISHWANATH KARAD MIT WORLD PEACE UNIVERSITY, PUNE • Computer
10 Circuits
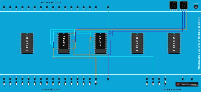
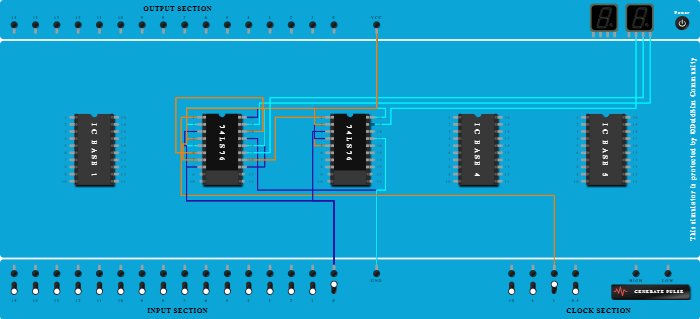
4 bit synchronous DOWN counter with mode control
Dhruv Sudhir Bapat
0
1
Apr 10, 2026
74LS76
74LS08
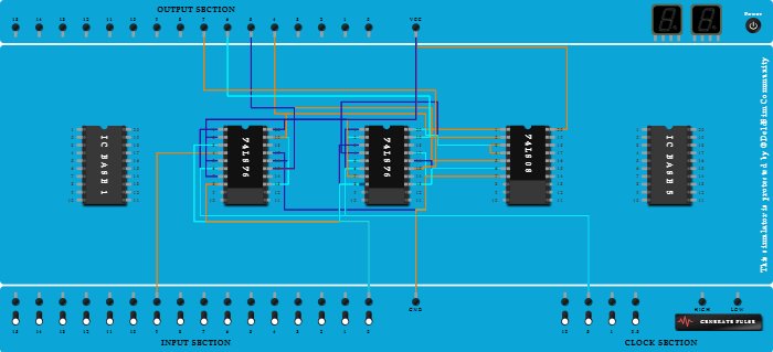
4 bit synchronous UP counter with mode control
Dhruv Sudhir Bapat
0
0
Apr 10, 2026
74LS76
74LS08
3-bit DOWN counter
Dhruv Sudhir Bapat
0
0
Apr 7, 2026
3-bit UP counter
Dhruv Sudhir Bapat
0
0
Apr 7, 2026
2-bit DOWN counter
Dhruv Sudhir Bapat
0
0
Apr 7, 2026
2-bit UP Counter
Dhruv Sudhir Bapat
0
0
Mar 31, 2026
Half Adder using 2 4:1 Multiplexers
Dhruv Sudhir Bapat
0
0
Mar 24, 2026
74LS04
74LS153
4:1 multiplexer using 74LS153
Dhruv Sudhir Bapat
0
0
Mar 24, 2026
74LS153
Gray to Binary circuit
Dhruv Sudhir Bapat
0
0
Mar 17, 2026
Binary to Gray circuit
Dhruv Sudhir Bapat
0
0
Mar 17, 2026
Page 1
1
Welcome back! Please sign in to your account.
Email
Invalid email address
Password
Password must be at least 8 characters long
Log in
Don't have an account?
Forgot password?
Create your account to get started with DeldSim.
Name
Name is required
Email Address
Invalid email address
Password
Password must be at least 8 characters long
Institution Name
Branch
Information Technology
Computer
Electronics and Telecommunication
Electronics
Mechanical
Civil
Other
I accept the
terms and conditions
Register
Already have an account?
Log in here
Enter your registered email address below and we'll send you a link to reset your password.
Email
Invalid email address
Reset My Password
← Back to login