New Circuit

navyasrilavanga
navyasrilavanga
Created on Feb 23, 2026 0 0 1
New Circuit
100%

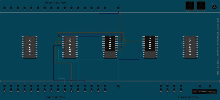
Integrated Circuits Used

Procedure

  1. Add IC 74LS02 into ICBase-3 (74LS02).
  2. Connect Input-0 to Pin-7 (Input & Output) of ICBase-2.
  3. Connect Pin-7 (Ground) of ICBase-3 (74LS02) to Input-0.
  4. Connect Pin-20 (VCC) of ICBase-3 (74LS02) to VCC Port.
  5. Connect Pin-20 (Input & Output) of ICBase-2 to VCC Port.
  6. Connect Input-4 to Pin-2 (Input & Output) of ICBase-2.
  7. Connect Input-5 to Pin-3 (Input & Output) of ICBase-2.
  8. Connect Pin-5 (Input & Output) of ICBase-2 to Input-3.
  9. Connect Pin-6 (Input & Output) of ICBase-2 to Input-6.
  10. Connect Pin-14 (Input) of ICBase-3 (74LS02) to Pin-1 (Input & Output) of ICBase-2.
  11. Connect Pin-15 (Input) of ICBase-3 (74LS02) to Pin-1 (Input & Output) of ICBase-2.
  12. Connect Pin-17 (Input) of ICBase-3 (74LS02) to Pin-4 (Input & Output) of ICBase-2.
  13. Connect Pin-18 (Input) of ICBase-3 (74LS02) to Pin-4 (Input & Output) of ICBase-2.
  14. Add IC 74LS02 into ICBase-4 (74LS02).
  15. Connect Pin-2 (Input) of ICBase-4 (74LS02) to Pin-16 (Output) of ICBase-3 (74LS02).
  16. Connect Pin-3 (Input) of ICBase-4 (74LS02) to Pin-19 (Output) of ICBase-3 (74LS02).
  17. Connect GND Port to Pin-7 (Ground) of ICBase-4 (74LS02).
  18. Connect GND Port to Pin-7 (Ground) of ICBase-3 (74LS02).
  19. Connect GND Port to Pin-7 (Input & Output) of ICBase-2.
  20. Connect Pin-3 (Input) of ICBase-4 (74LS02) to Pin-16 (Output) of ICBase-3 (74LS02).