Untitled circuit

Pooja B D
Pooja B D
Created on Feb 21, 2026 0 0 3
Untitled circuit
100%

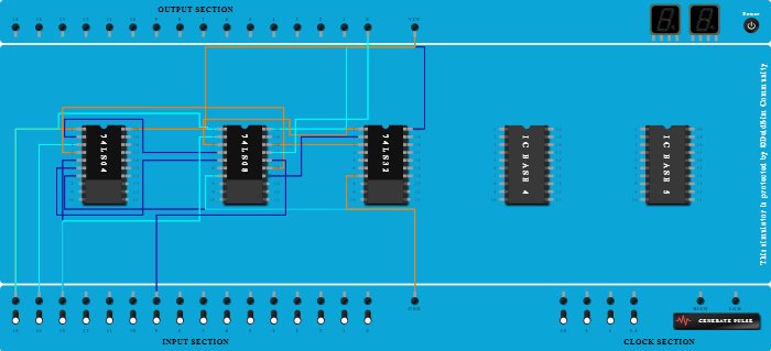
Integrated Circuits Used

Procedure

  1. Connect GND Port to Pin-7 (Ground) of ICBase-1 (74LS04).
  2. Connect GND Port to Pin-7 (Ground) of ICBase-2 (74LS08).
  3. Connect GND Port to Pin-7 (Ground) of ICBase-3 (74LS32).
  4. Connect Pin-20 (VCC) of ICBase-3 (74LS32) to VCC Port.
  5. Add IC 74LS04 into ICBase-1 (74LS04).
  6. Add IC 74LS08 into ICBase-2 (74LS08).
  7. Add IC 74LS32 into ICBase-3 (74LS32).
  8. Connect Pin-20 (VCC) of ICBase-2 (74LS08) to VCC Port.
  9. Connect Pin-20 (VCC) of ICBase-1 (74LS04) to VCC Port.
  10. Connect Input-13 to Pin-5 (Input) of ICBase-1 (74LS04).
  11. Connect Input-14 to Pin-3 (Input) of ICBase-1 (74LS04).
  12. Connect Input-15 to Pin-1 (Input) of ICBase-1 (74LS04).
  13. Connect Pin-4 (Input) of ICBase-2 (74LS08) to Pin-2 (Output) of ICBase-1 (74LS04).
  14. Connect Input-15 to Pin-1 (Input) of ICBase-2 (74LS08).
  15. Connect Pin-15 (Input) of ICBase-2 (74LS08) to Pin-4 (Output) of ICBase-1 (74LS04).
  16. Connect Pin-5 (Input) of ICBase-2 (74LS08) to Pin-6 (Output) of ICBase-1 (74LS04).
  17. Connect Input-13 to Pin-2 (Input) of ICBase-2 (74LS08).
  18. Connect Pin-1 (Input) of ICBase-3 (74LS32) to Pin-3 (Output) of ICBase-2 (74LS08).
  19. Connect Input-9 to Pin-16 (Input) of ICBase-2 (74LS08).
  20. Connect Output-0 to Pin-17 (Output) of ICBase-2 (74LS08).
  21. Connect Pin-3 (Output) of ICBase-3 (74LS32) to Pin-18 (Input) of ICBase-2 (74LS08).
  22. Connect Pin-2 (Input) of ICBase-3 (74LS32) to Pin-14 (Output) of ICBase-2 (74LS08).