New Circuit

ARJUN S N
ARJUN S N
Created on Feb 19, 2026 0 0 0
New Circuit
100%

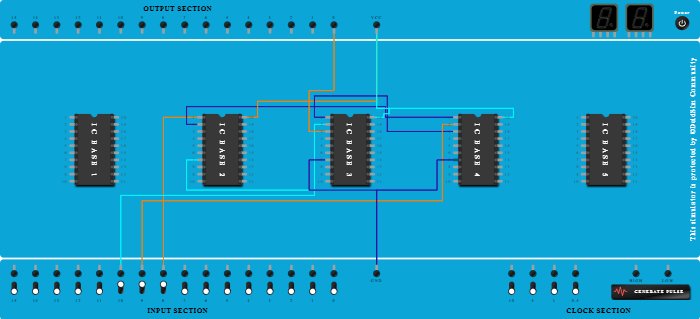
Procedure

  1. Connect VCC Port to Pin-20 (Input & Output) of ICBase-4.
  2. Connect Input-8 to Pin-1 (Input & Output) of ICBase-2.
  3. Connect Pin-1 (Input & Output) of ICBase-4 to Pin-2 (Input & Output) of ICBase-2.
  4. Connect GND Port to Pin-7 (Input & Output) of ICBase-2.
  5. Connect VCC Port to Pin-20 (Input & Output) of ICBase-2.
  6. Connect Pin-3 (Input & Output) of ICBase-4 to Pin-1 (Input & Output) of ICBase-3.
  7. Connect Input-10 to Pin-2 (Input & Output) of ICBase-3.
  8. Connect Output-0 to Pin-3 (Input & Output) of ICBase-3.
  9. Connect GND Port to Pin-7 (Input & Output) of ICBase-3.
  10. Connect VCC Port to Pin-20 (Input & Output) of ICBase-3.
  11. Connect Input-9 to Pin-2 (Input & Output) of ICBase-4.
  12. Connect GND Port to Pin-7 (Input & Output) of ICBase-4.