New Circuit - Copy - Copy

KONDA VENKATA NISHANTH
KONDA VENKATA NISHANTH
Created on Feb 28, 2026 0 0 2
New Circuit - Copy - Copy
100%

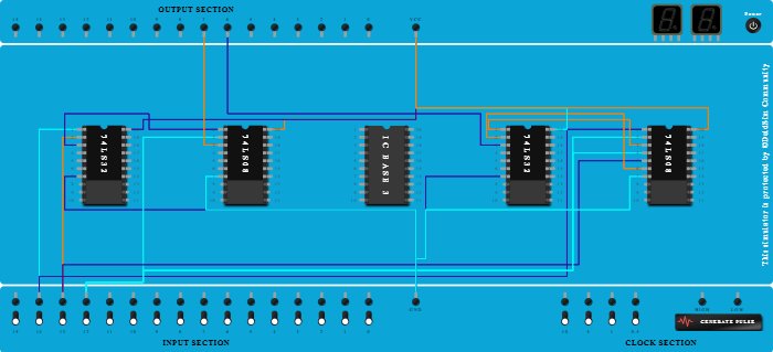
Integrated Circuits Used

Procedure

  1. Add IC 74LS32 into ICBase-1 (74LS32).
  2. Add IC 74LS08 into ICBase-2 (74LS08).
  3. Connect GND Port to Pin-7 (Ground) of ICBase-1 (74LS32).
  4. Connect GND Port to Pin-7 (Ground) of ICBase-2 (74LS08).
  5. Connect VCC Port to Pin-20 (VCC) of ICBase-2 (74LS08).
  6. Connect VCC Port to Pin-20 (VCC) of ICBase-1 (74LS32).
  7. Connect Pin-1 (Input) of ICBase-1 (74LS32) to Input-14.
  8. Connect Input-13 to Pin-2 (Input) of ICBase-1 (74LS32).
  9. Connect Pin-1 (Input) of ICBase-2 (74LS08) to Pin-3 (Output) of ICBase-1 (74LS32).
  10. Connect Pin-2 (Input) of ICBase-2 (74LS08) to Input-12.
  11. Connect Output-7 to Pin-3 (Output) of ICBase-2 (74LS08).
  12. Add IC 74LS32 into ICBase-4 (74LS32).
  13. Add IC 74LS08 into ICBase-5 (74LS08).
  14. Connect Pin-1 (Input) of ICBase-5 (74LS08) to Input-14.
  15. Connect Pin-2 (Input) of ICBase-5 (74LS08) to Input-12.
  16. Connect Pin-1 (Input) of ICBase-4 (74LS32) to Pin-3 (Output) of ICBase-5 (74LS08).
  17. Connect Pin-5 (Input) of ICBase-5 (74LS08) to Input-13.
  18. Connect Pin-4 (Input) of ICBase-5 (74LS08) to Input-12.
  19. Connect Pin-2 (Input) of ICBase-4 (74LS32) to Pin-6 (Output) of ICBase-5 (74LS08).
  20. Connect Output-6 to Pin-3 (Output) of ICBase-4 (74LS32).
  21. Connect VCC Port to Pin-20 (VCC) of ICBase-4 (74LS32).
  22. Connect VCC Port to Pin-20 (VCC) of ICBase-5 (74LS08).
  23. Connect Pin-7 (Ground) of ICBase-4 (74LS32) to GND Port.
  24. Connect GND Port to Pin-7 (Ground) of ICBase-5 (74LS08).