New Circuit

Nambala.Bhargavi
Nambala.Bhargavi
Created on Feb 27, 2026 0 0 2
New Circuit
100%

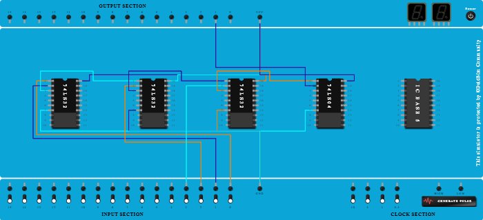
Integrated Circuits Used

Procedure

  1. Add IC 74LS32 into ICBase-2 (74LS32).
  2. Add IC 74LS32 into ICBase-1 (74LS32).
  3. Add IC 74LS32 into ICBase-3 (74LS32).
  4. Add IC 74LS04 into ICBase-4 (74LS04).
  5. Connect VCC Port to Pin-20 (VCC) of ICBase-1 (74LS32).
  6. Connect VCC Port to Pin-20 (VCC) of ICBase-2 (74LS32).
  7. Connect VCC Port to Pin-20 (VCC) of ICBase-3 (74LS32).
  8. Connect VCC Port to Pin-20 (VCC) of ICBase-4 (74LS04).
  9. Connect GND Port to Pin-7 (Ground) of ICBase-4 (74LS04).
  10. Connect GND Port to Pin-7 (Ground) of ICBase-3 (74LS32).
  11. Connect GND Port to Pin-7 (Ground) of ICBase-2 (74LS32).
  12. Connect GND Port to Pin-7 (Ground) of ICBase-1 (74LS32).
  13. Connect Input-0 to Pin-1 (Input) of ICBase-1 (74LS32).
  14. Connect Input-1 to Pin-2 (Input) of ICBase-1 (74LS32).
  15. Connect Pin-1 (Input) of ICBase-2 (74LS32) to Pin-3 (Output) of ICBase-1 (74LS32).
  16. Connect Input-2 to Pin-2 (Input) of ICBase-2 (74LS32).
  17. Connect Pin-1 (Input) of ICBase-3 (74LS32) to Pin-3 (Output) of ICBase-2 (74LS32).
  18. Connect Input-3 to Pin-2 (Input) of ICBase-3 (74LS32).
  19. Connect Pin-1 (Input) of ICBase-4 (74LS04) to Pin-3 (Output) of ICBase-3 (74LS32).
  20. Connect Output-1 to Pin-2 (Output) of ICBase-4 (74LS04).