Untitled circuit

anu
anu
Created on Feb 18, 2026 0 0 1
Untitled circuit
100%

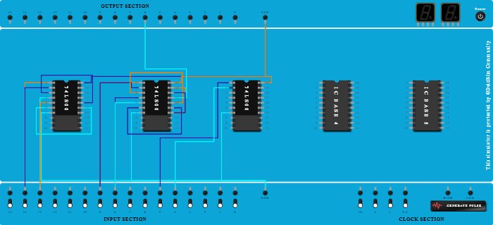
Integrated Circuits Used

Procedure

  1. Add IC 74LS00 into ICBase-1 (74LS00).
  2. Connect VCC Port to Pin-20 (VCC) of ICBase-1 (74LS00).
  3. Connect Pin-7 (Ground) of ICBase-1 (74LS00) to GND Port.
  4. Connect Input-14 to Pin-1 (Input) of ICBase-1 (74LS00).
  5. Connect Input-14 to Pin-2 (Input) of ICBase-1 (74LS00).
  6. Connect Input-13 to Pin-4 (Input) of ICBase-1 (74LS00).
  7. Connect Input-13 to Pin-5 (Input) of ICBase-1 (74LS00).
  8. Connect Pin-16 (Input) of ICBase-1 (74LS00) to Pin-3 (Output) of ICBase-1 (74LS00).
  9. Connect Pin-15 (Input) of ICBase-1 (74LS00) to Pin-6 (Output) of ICBase-1 (74LS00).
  10. Add IC 74LS00 into ICBase-2 (74LS00).
  11. Connect Input-9 to Pin-1 (Input) of ICBase-2 (74LS00).
  12. Connect Input-9 to Pin-2 (Input) of ICBase-2 (74LS00).
  13. Connect GND Port to Pin-7 (Ground) of ICBase-2 (74LS00).
  14. Connect VCC Port to Pin-20 (VCC) of ICBase-2 (74LS00).
  15. Connect Input-8 to Pin-4 (Input) of ICBase-2 (74LS00).
  16. Connect Input-8 to Pin-5 (Input) of ICBase-2 (74LS00).
  17. Connect Pin-16 (Input) of ICBase-2 (74LS00) to Pin-3 (Output) of ICBase-2 (74LS00).
  18. Connect Pin-15 (Input) of ICBase-2 (74LS00) to Pin-6 (Output) of ICBase-2 (74LS00).
  19. Connect Output-6 to Pin-17 (Output) of ICBase-2 (74LS00).
  20. Connect Pin-19 (Input) of ICBase-2 (74LS00) to Pin-14 (Output) of ICBase-2 (74LS00).
  21. Connect Pin-14 (Output) of ICBase-2 (74LS00) to Pin-18 (Input) of ICBase-2 (74LS00).
  22. Add IC 74LS00 into ICBase-3 (74LS00).
  23. Connect GND Port to Pin-7 (Ground) of ICBase-3 (74LS00).
  24. Connect VCC Port to Pin-20 (VCC) of ICBase-3 (74LS00).
  25. Connect Input-5 to Pin-1 (Input) of ICBase-3 (74LS00).
  26. Connect Input-4 to Pin-2 (Input) of ICBase-3 (74LS00).