New Circuit

KASPA PRADEEP
KASPA PRADEEP
Created on Feb 17, 2026 0 0 3
New Circuit
100%

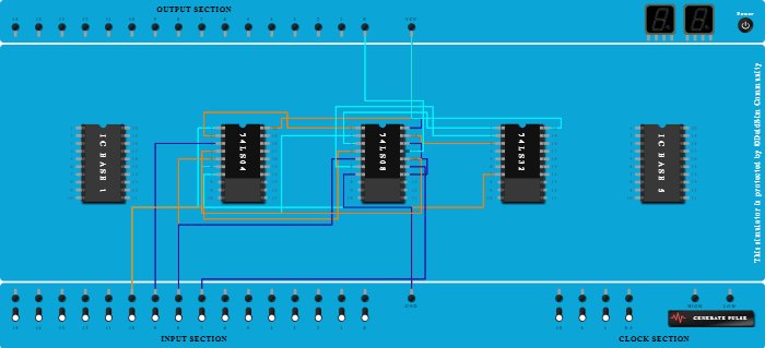
Integrated Circuits Used

Procedure

  1. Add IC 74LS04 into ICBase-2 (74LS04).
  2. Add IC 74LS08 into ICBase-3 (74LS08).
  3. Add IC 74LS32 into ICBase-4 (74LS32).
  4. Connect GND Port to Pin-7 (Ground) of ICBase-2 (74LS04).
  5. Connect VCC Port to Pin-20 (VCC) of ICBase-2 (74LS04).
  6. Connect VCC Port to Pin-20 (VCC) of ICBase-3 (74LS08).
  7. Connect Pin-20 (VCC) of ICBase-4 (74LS32) to VCC Port.
  8. Connect GND Port to Pin-7 (Ground) of ICBase-4 (74LS32).
  9. Connect GND Port to Pin-7 (Ground) of ICBase-3 (74LS08).
  10. Connect Input-10 to Pin-1 (Input) of ICBase-2 (74LS04).
  11. Connect Pin-1 (Input) of ICBase-3 (74LS08) to Pin-2 (Output) of ICBase-2 (74LS04).
  12. Connect Input-9 to Pin-3 (Input) of ICBase-2 (74LS04).
  13. Connect Input-8 to Pin-5 (Input) of ICBase-2 (74LS04).
  14. Connect Pin-16 (Input) of ICBase-3 (74LS08) to Pin-6 (Output) of ICBase-2 (74LS04).
  15. Connect Pin-1 (Input) of ICBase-4 (74LS32) to Pin-3 (Output) of ICBase-3 (74LS08).
  16. Connect Input-10 to Pin-4 (Input) of ICBase-3 (74LS08).
  17. Connect Input-8 to Pin-5 (Input) of ICBase-3 (74LS08).
  18. Connect Pin-2 (Input) of ICBase-4 (74LS32) to Pin-6 (Output) of ICBase-3 (74LS08).
  19. Connect Pin-3 (Output) of ICBase-4 (74LS32) to Pin-19 (Input) of ICBase-3 (74LS08).
  20. Connect Pin-18 (Input) of ICBase-3 (74LS08) to Pin-14 (Output) of ICBase-3 (74LS08).
  21. Connect Pin-2 (Input) of ICBase-3 (74LS08) to Pin-6 (Output) of ICBase-2 (74LS04).
  22. Connect Pin-16 (Input) of ICBase-3 (74LS08) to Pin-4 (Output) of ICBase-2 (74LS04).
  23. Connect Pin-15 (Input) of ICBase-3 (74LS08) to Input-7.
  24. Connect Output-0 to Pin-17 (Output) of ICBase-3 (74LS08).