Untitled circuit

zaigham
zaigham
Created on Feb 23, 2026 0 0 2
Untitled circuit
100%

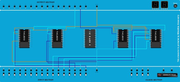
Integrated Circuits Used

Procedure

  1. Connect Pin-1 (Input) of ICBase-1 (74LS32) to Input-0.
  2. Connect Pin-2 (Input) of ICBase-1 (74LS32) to Input-1.
  3. Add IC 74LS32 into ICBase-2 (74LS32).
  4. Add IC 74LS32 into ICBase-1 (74LS32).
  5. Connect Pin-1 (Input) of ICBase-2 (74LS32) to Pin-3 (Output) of ICBase-1 (74LS32).
  6. Connect Pin-2 (Input) of ICBase-2 (74LS32) to Input-2.
  7. Connect Output-2 to Pin-3 (Output) of ICBase-2 (74LS32).
  8. Connect Pin-7 (Ground) of ICBase-1 (74LS32) to GND Port.
  9. Connect GND Port to Pin-7 (Ground) of ICBase-2 (74LS32).
  10. Connect VCC Port to Pin-20 (VCC) of ICBase-1 (74LS32).
  11. Connect VCC Port to Pin-20 (VCC) of ICBase-2 (74LS32).
  12. Add IC 74LS08 into ICBase-5 (74LS08).
  13. Connect Pin-1 (Input) of ICBase-5 (74LS08) to Input-3.
  14. Connect Pin-2 (Input) of ICBase-5 (74LS08) to Input-4.
  15. Add IC 74LS32 into ICBase-4 (74LS32).
  16. Connect Pin-1 (Input) of ICBase-4 (74LS32) to Pin-3 (Output) of ICBase-5 (74LS08).
  17. Connect Pin-4 (Input) of ICBase-5 (74LS08) to Input-5.
  18. Connect Pin-5 (Input) of ICBase-5 (74LS08) to Input-6.
  19. Connect Pin-2 (Input) of ICBase-4 (74LS32) to Pin-6 (Output) of ICBase-5 (74LS08).
  20. Connect Output-1 to Pin-3 (Output) of ICBase-4 (74LS32).
  21. Connect VCC Port to Pin-20 (VCC) of ICBase-5 (74LS08).
  22. Connect VCC Port to Pin-20 (VCC) of ICBase-4 (74LS32).
  23. Connect GND Port to Pin-7 (Ground) of ICBase-4 (74LS32).
  24. Connect GND Port to Pin-7 (Ground) of ICBase-5 (74LS08).