New Circuit

JAMI.SAI SUJITH
JAMI.SAI SUJITH
Created on Feb 26, 2026 0 0 2
New Circuit
100%

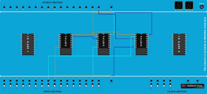
Integrated Circuits Used

Procedure

  1. Add IC 74LS02 into ICBase-2 (74LS02).
  2. Add IC 74LS02 into ICBase-3 (74LS02).
  3. Add IC 74LS32 into ICBase-4 (74LS32).
  4. Connect Pin-7 (Ground) of ICBase-4 (74LS32) to GND Port.
  5. Connect Pin-7 (Ground) of ICBase-3 (74LS02) to GND Port.
  6. Connect Pin-7 (Ground) of ICBase-2 (74LS02) to GND Port.
  7. Connect Pin-20 (VCC) of ICBase-4 (74LS32) to VCC Port.
  8. Connect Pin-20 (VCC) of ICBase-3 (74LS02) to VCC Port.
  9. Connect Pin-20 (VCC) of ICBase-2 (74LS02) to VCC Port.
  10. Connect Pin-3 (Output) of ICBase-4 (74LS32) to Output-0.
  11. Connect Input-8 to Pin-2 (Input) of ICBase-4 (74LS32).
  12. Connect Pin-1 (Input) of ICBase-4 (74LS32) to Pin-1 (Output) of ICBase-3 (74LS02).
  13. Connect Pin-19 (Output) of ICBase-2 (74LS02) to Pin-3 (Input) of ICBase-3 (74LS02).