New Circuit

Makanaka Mushope
Makanaka Mushope
Created on Apr 9, 2026 0 0 1
New Circuit
100%

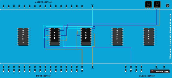
Integrated Circuits Used

Procedure

  1. Add IC 74LS76 into ICBase-2 (74LS76).
  2. Add IC 74LS76 into ICBase-3 (74LS76).
  3. Connect VCC Port to Pin-5 (VCC) of ICBase-2 (74LS76).
  4. Connect VCC Port to Pin-5 (VCC) of ICBase-3 (74LS76).
  5. Connect GND Port to Pin-17 (Ground) of ICBase-2 (74LS76).
  6. Connect GND Port to Pin-17 (Ground) of ICBase-3 (74LS76).
  7. Connect VCC Port to Pin-4 (Input) of ICBase-2 (74LS76).
  8. Connect VCC Port to Pin-20 (Input) of ICBase-2 (74LS76).
  9. Connect Clock port of 5Hz frequency to Pin-1 (Input) of ICBase-2 (74LS76).
  10. Connect VCC Port to Pin-2 (Input) of ICBase-2 (74LS76).
  11. Connect Seven segment display 1 to Pin-19 (Output) of ICBase-2 (74LS76).
  12. Connect Input-0 to Pin-2 (Input) of ICBase-2 (74LS76).
  13. Connect Pin-6 (Input) of ICBase-2 (74LS76) to Pin-19 (Output) of ICBase-2 (74LS76).
  14. Connect VCC Port to Pin-13 (Input) of ICBase-2 (74LS76).
  15. Connect VCC Port to Pin-16 (Input) of ICBase-2 (74LS76).
  16. Connect VCC Port to Pin-7 (Input) of ICBase-2 (74LS76).
  17. Connect Input-0 to Pin-8 (Input) of ICBase-2 (74LS76).
  18. Connect Seven segment display 1 to Pin-15 (Output) of ICBase-2 (74LS76).
  19. Connect Pin-1 (Input) of ICBase-3 (74LS76) to Pin-15 (Output) of ICBase-2 (74LS76).
  20. Connect VCC Port to Pin-4 (Input) of ICBase-3 (74LS76).
  21. Connect VCC Port to Pin-20 (Input) of ICBase-3 (74LS76).
  22. Connect VCC Port to Pin-2 (Input) of ICBase-3 (74LS76).
  23. Connect Input-0 to Pin-3 (Input) of ICBase-3 (74LS76).
  24. Connect Seven segment display 1 to Pin-19 (Output) of ICBase-2 (74LS76).