New Circuit

piyush kumar
piyush kumar
Created on Feb 19, 2026 0 0 3
New Circuit
100%

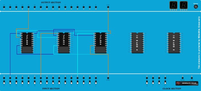
Integrated Circuits Used

Procedure

  1. Add IC 74LS08 into ICBase-1 (74LS08).
  2. Add IC 74LS32 into ICBase-2 (74LS32).
  3. Add IC 74LS04 into ICBase-3 (74LS04).
  4. Connect VCC Port to Pin-20 (VCC) of ICBase-1 (74LS08).
  5. Connect VCC Port to Pin-20 (VCC) of ICBase-2 (74LS32).
  6. Connect VCC Port to Pin-20 (VCC) of ICBase-3 (74LS04).
  7. Connect GND Port to Pin-7 (Ground) of ICBase-1 (74LS08).
  8. Connect GND Port to Pin-7 (Ground) of ICBase-2 (74LS32).
  9. Connect GND Port to Pin-7 (Ground) of ICBase-3 (74LS04).
  10. Connect Input-14 to Pin-1 (Input) of ICBase-1 (74LS08).
  11. Connect Pin-3 (Output) of ICBase-2 (74LS32) to Pin-2 (Input) of ICBase-1 (74LS08).
  12. Connect Input-9 to Pin-1 (Input) of ICBase-2 (74LS32).
  13. Connect Pin-2 (Output) of ICBase-3 (74LS04) to Pin-2 (Input) of ICBase-2 (74LS32).
  14. Connect Input-3 to Pin-1 (Input) of ICBase-3 (74LS04).
  15. Connect Output-11 to Pin-3 (Output) of ICBase-1 (74LS08).