Untitled circuit

jaswanth
jaswanth
Created on Mar 26, 2026 0 0 3
Untitled circuit
100%

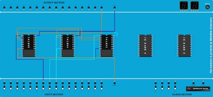
Integrated Circuits Used

Procedure

  1. Add IC 74LS08 into ICBase-1 (74LS08).
  2. Add IC 74LS04 into ICBase-2 (74LS04).
  3. Connect GND Port to Pin-7 (Ground) of ICBase-3 (74LS32).
  4. Connect GND Port to Pin-7 (Ground) of ICBase-2 (74LS04).
  5. Connect GND Port to Pin-7 (Ground) of ICBase-1 (74LS08).
  6. Connect Input-9 to Pin-1 (Input) of ICBase-1 (74LS08).
  7. Connect VCC Port to Pin-20 (VCC) of ICBase-3 (74LS32).
  8. Connect Output-0 to Pin-3 (Output) of ICBase-1 (74LS08).
  9. Connect VCC Port to Pin-20 (VCC) of ICBase-1 (74LS08).
  10. Connect Input-7 to Pin-1 (Input) of ICBase-2 (74LS04).
  11. Connect Pin-2 (Input) of ICBase-3 (74LS32) to Pin-2 (Output) of ICBase-2 (74LS04).
  12. Connect VCC Port to Pin-20 (VCC) of ICBase-2 (74LS04).
  13. Add IC 74LS32 into ICBase-3 (74LS32).
  14. Connect Input-8 to Pin-1 (Input) of ICBase-3 (74LS32).
  15. Connect Pin-3 (Output) of ICBase-3 (74LS32) to Pin-2 (Input) of ICBase-1 (74LS08).