New Circuit

Sai Raj
Sai Raj
Created on Feb 18, 2026 0 0 3
New Circuit
100%

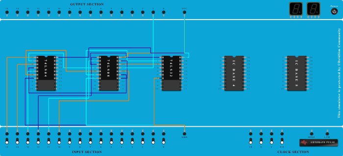
Integrated Circuits Used

Procedure

  1. Add IC 74LS04 into ICBase-1 (74LS04).
  2. Add IC 74LS08 into ICBase-2 (74LS08).
  3. Add IC 74LS32 into ICBase-3 (74LS32).
  4. Connect Input-15 to Pin-1 (Input) of ICBase-1 (74LS04).
  5. Connect Pin-4 (Input) of ICBase-2 (74LS08) to Pin-2 (Output) of ICBase-1 (74LS04).
  6. Connect Input-14 to Pin-3 (Input) of ICBase-1 (74LS04).
  7. Connect Pin-15 (Input) of ICBase-2 (74LS08) to Pin-4 (Output) of ICBase-1 (74LS04).
  8. Connect Input-13 to Pin-5 (Input) of ICBase-1 (74LS04).
  9. Connect Pin-5 (Input) of ICBase-2 (74LS08) to Pin-6 (Output) of ICBase-1 (74LS04).
  10. Connect Input-12 to Pin-1 (Input) of ICBase-2 (74LS08).
  11. Connect Input-11 to Pin-2 (Input) of ICBase-2 (74LS08).
  12. Connect Input-10 to Pin-16 (Input) of ICBase-2 (74LS08).
  13. Connect Pin-1 (Input) of ICBase-3 (74LS32) to Pin-3 (Output) of ICBase-2 (74LS08).
  14. Connect Pin-2 (Input) of ICBase-3 (74LS32) to Pin-6 (Output) of ICBase-2 (74LS08).
  15. Connect Pin-18 (Input) of ICBase-2 (74LS08) to Pin-3 (Output) of ICBase-3 (74LS32).
  16. Connect Pin-19 (Input) of ICBase-2 (74LS08) to Pin-14 (Output) of ICBase-2 (74LS08).
  17. Connect Output-1 to Pin-17 (Output) of ICBase-2 (74LS08).
  18. Connect VCC Port to Pin-20 (VCC) of ICBase-2 (74LS08).
  19. Connect Pin-20 (VCC) of ICBase-1 (74LS04) to VCC Port.
  20. Connect VCC Port to Pin-20 (VCC) of ICBase-3 (74LS32).
  21. Connect Pin-7 (Ground) of ICBase-1 (74LS04) to GND Port.
  22. Connect Pin-7 (Ground) of ICBase-2 (74LS08) to GND Port.
  23. Connect GND Port to Pin-7 (Ground) of ICBase-3 (74LS32).