New Circuit

VIPPADAPU SREE RAM
VIPPADAPU SREE RAM
Created on Apr 7, 2026 0 0 1
New Circuit
100%

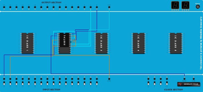
Integrated Circuits Used

Procedure

  1. Add IC 74LS00 into ICBase-2 (74LS00).
  2. Connect Input-15 to Pin-1 (Input) of ICBase-2 (74LS00).
  3. Connect Input-14 to Pin-4 (Input) of ICBase-2 (74LS00).
  4. Connect Pin-2 (Input) of ICBase-2 (74LS00) to Manual clock Port.
  5. Connect Pin-18 (Input) of ICBase-2 (74LS00) to Pin-6 (Output) of ICBase-2 (74LS00).
  6. Connect GND Port to Pin-7 (Ground) of ICBase-2 (74LS00).
  7. Connect Output-0 to Pin-17 (Output) of ICBase-2 (74LS00).
  8. Connect Output-1 to Pin-14 (Output) of ICBase-2 (74LS00).
  9. Connect Pin-19 (Input) of ICBase-2 (74LS00) to Pin-14 (Output) of ICBase-2 (74LS00).
  10. Connect VCC Port to Pin-20 (VCC) of ICBase-2 (74LS00).
  11. Connect Pin-15 (Input) of ICBase-2 (74LS00) to VCC Port.
  12. Connect Pin-17 (Output) of ICBase-2 (74LS00) to Pin-16 (Input) of ICBase-2 (74LS00).