New Circuit

Ravulakollu Naveen Kumar
Ravulakollu Naveen Kumar
Created on Feb 24, 2026 0 0 2
New Circuit
100%

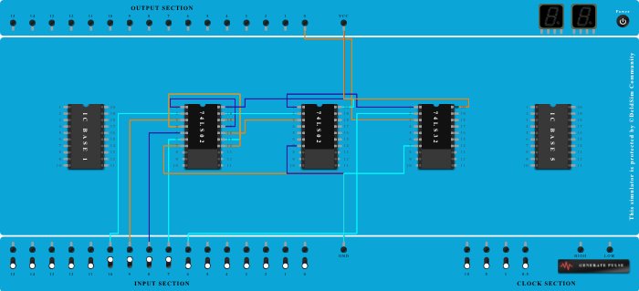
Integrated Circuits Used

Procedure

  1. Add IC 74LS02 into ICBase-3 (74LS02).
  2. Add IC 74LS32 into ICBase-4 (74LS32).
  3. Add IC 74LS02 into ICBase-2 (74LS02).
  4. Connect Pin-2 (Input) of ICBase-2 (74LS02) to Input-10.
  5. Connect Input-9 to Pin-3 (Input) of ICBase-2 (74LS02).
  6. Connect Input-8 to Pin-5 (Input) of ICBase-2 (74LS02).
  7. Connect Input-7 to Pin-6 (Input) of ICBase-2 (74LS02).
  8. Connect Pin-18 (Input) of ICBase-2 (74LS02) to Pin-1 (Output) of ICBase-2 (74LS02).
  9. Connect Pin-17 (Input) of ICBase-2 (74LS02) to Pin-1 (Output) of ICBase-2 (74LS02).
  10. Connect Pin-15 (Input) of ICBase-2 (74LS02) to Pin-4 (Output) of ICBase-2 (74LS02).
  11. Connect Pin-14 (Input) of ICBase-2 (74LS02) to Pin-4 (Output) of ICBase-2 (74LS02).
  12. Connect Pin-19 (Output) of ICBase-2 (74LS02) to Pin-2 (Input) of ICBase-3 (74LS02).
  13. Connect GND Port to Pin-7 (Ground) of ICBase-2 (74LS02).
  14. Connect GND Port to Pin-7 (Ground) of ICBase-3 (74LS02).
  15. Connect GND Port to Pin-7 (Ground) of ICBase-4 (74LS32).
  16. Connect Pin-3 (Output) of ICBase-4 (74LS32) to Output-0.
  17. Connect Pin-1 (Input) of ICBase-4 (74LS32) to Pin-1 (Output) of ICBase-3 (74LS02).
  18. Connect Pin-2 (Input) of ICBase-4 (74LS32) to Input-6.
  19. Connect Pin-3 (Input) of ICBase-3 (74LS02) to Pin-16 (Output) of ICBase-2 (74LS02).
  20. Connect VCC Port to Pin-20 (VCC) of ICBase-2 (74LS02).
  21. Connect VCC Port to Pin-20 (VCC) of ICBase-3 (74LS02).
  22. Connect VCC Port to Pin-20 (VCC) of ICBase-4 (74LS32).