New Circuit

vardhan chikkani
vardhan chikkani
Created on Feb 20, 2026 0 0 2
New Circuit
100%

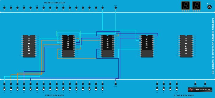
Integrated Circuits Used

Procedure

  1. Add IC 74LS02 into ICBase-2 (74LS02).
  2. Add IC 74LS02 into ICBase-3 (74LS02).
  3. Add IC 74LS32 into ICBase-4 (74LS32).
  4. Connect VCC Port to Pin-20 (VCC) of ICBase-3 (74LS02).
  5. Connect Pin-20 (VCC) of ICBase-4 (74LS32) to VCC Port.
  6. Connect VCC Port to Pin-20 (VCC) of ICBase-2 (74LS02).
  7. Connect Pin-3 (Input) of ICBase-3 (74LS02) to Pin-19 (Output) of ICBase-2 (74LS02).
  8. Connect Pin-1 (Input) of ICBase-4 (74LS32) to Pin-1 (Output) of ICBase-3 (74LS02).
  9. Connect Pin-7 (Ground) of ICBase-4 (74LS32) to GND Port.
  10. Connect Pin-2 (Input) of ICBase-4 (74LS32) to Input-11.
  11. Connect GND Port to Pin-7 (Ground) of ICBase-2 (74LS02).
  12. Connect GND Port to Pin-7 (Ground) of ICBase-3 (74LS02).
  13. Connect Pin-2 (Input) of ICBase-2 (74LS02) to Input-15.
  14. Connect Pin-3 (Input) of ICBase-2 (74LS02) to Input-14.
  15. Connect Pin-4 (Output) of ICBase-2 (74LS02) to Pin-17 (Input) of ICBase-2 (74LS02).
  16. Connect Pin-18 (Input) of ICBase-2 (74LS02) to Pin-4 (Output) of ICBase-2 (74LS02).
  17. Connect Pin-1 (Output) of ICBase-2 (74LS02) to Pin-14 (Input) of ICBase-2 (74LS02).
  18. Connect Pin-2 (Input) of ICBase-3 (74LS02) to Pin-16 (Output) of ICBase-2 (74LS02).
  19. Connect Pin-1 (Output) of ICBase-2 (74LS02) to Pin-15 (Input) of ICBase-2 (74LS02).
  20. Connect Pin-5 (Input) of ICBase-2 (74LS02) to Input-13.
  21. Connect Pin-6 (Input) of ICBase-2 (74LS02) to Input-12.
  22. Connect Output-0 to Pin-3 (Output) of ICBase-4 (74LS32).