New Circuit

d dharma teja
d dharma teja
Created on Feb 18, 2026 0 0 3
New Circuit
100%

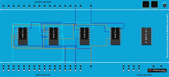
Integrated Circuits Used

Procedure

  1. Add IC 74LS04 into ICBase-1 (74LS04).
  2. Add IC 74LS08 into ICBase-2 (74LS08).
  3. Add IC 74LS32 into ICBase-3 (74LS32).
  4. Add IC 74LS08 into ICBase-4 (74LS08).
  5. Connect Input-1 to Pin-1 (Input) of ICBase-1 (74LS04).
  6. Connect Pin-3 (Input) of ICBase-1 (74LS04) to Input-2.
  7. Connect Input-3 to Pin-5 (Input) of ICBase-1 (74LS04).
  8. Connect Pin-1 (Input) of ICBase-2 (74LS08) to Input-1.
  9. Connect Pin-4 (Output) of ICBase-1 (74LS04) to Pin-15 (Input) of ICBase-2 (74LS08).
  10. Connect Pin-6 (Output) of ICBase-1 (74LS04) to Pin-5 (Input) of ICBase-2 (74LS08).
  11. Connect Pin-2 (Input) of ICBase-2 (74LS08) to Input-3.
  12. Connect Pin-16 (Input) of ICBase-2 (74LS08) to Input-4.
  13. Connect Pin-3 (Output) of ICBase-2 (74LS08) to Pin-1 (Input) of ICBase-3 (74LS32).
  14. Connect Pin-6 (Output) of ICBase-2 (74LS08) to Pin-2 (Input) of ICBase-3 (74LS32).
  15. Connect Pin-3 (Output) of ICBase-3 (74LS32) to Pin-2 (Input) of ICBase-4 (74LS08).
  16. Connect Pin-14 (Output) of ICBase-2 (74LS08) to Pin-1 (Input) of ICBase-4 (74LS08).
  17. Connect Output-1 to Pin-3 (Output) of ICBase-4 (74LS08).
  18. Connect Pin-2 (Output) of ICBase-1 (74LS04) to Pin-4 (Input) of ICBase-2 (74LS08).
  19. Connect GND Port to Pin-7 (Ground) of ICBase-1 (74LS04).
  20. Connect VCC Port to Pin-20 (VCC) of ICBase-1 (74LS04).
  21. Connect VCC Port to Pin-20 (VCC) of ICBase-2 (74LS08).
  22. Connect GND Port to Pin-7 (Ground) of ICBase-2 (74LS08).
  23. Connect GND Port to Pin-7 (Ground) of ICBase-3 (74LS32).
  24. Connect VCC Port to Pin-20 (VCC) of ICBase-3 (74LS32).
  25. Connect GND Port to Pin-7 (Ground) of ICBase-4 (74LS08).
  26. Connect VCC Port to Pin-20 (VCC) of ICBase-4 (74LS08).