New Circuit

KATTA.JASWANTH
KATTA.JASWANTH
Created on Feb 23, 2026 0 0 2
New Circuit
100%

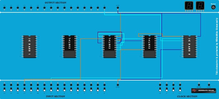
Integrated Circuits Used

Procedure

  1. Connect Pin-20 (Input & Output) of ICBase-5 to VCC Port.
  2. Connect Pin-3 (Input & Output) of ICBase-5 to Output-0.
  3. Connect Pin-1 (Input & Output) of ICBase-5 to Pin-1 (Input) of ICBase-4 (74LS32).
  4. Connect Pin-7 (Input & Output) of ICBase-5 to GND Port.
  5. Connect Pin-2 (Input & Output) of ICBase-5 to Input-8.
  6. Connect Pin-7 (Ground) of ICBase-4 (74LS32) to GND Port.
  7. Connect Pin-3 (Output) of ICBase-4 (74LS32) to Pin-19 (Output) of ICBase-3 (74LS02).
  8. Connect Pin-2 (Input) of ICBase-4 (74LS32) to Pin-16 (Output) of ICBase-3 (74LS02).
  9. Connect Pin-20 (VCC) of ICBase-3 (74LS02) to VCC Port.
  10. Connect Pin-20 (VCC) of ICBase-4 (74LS32) to VCC Port.
  11. Connect Pin-14 (Input) of ICBase-3 (74LS02) to Pin-1 (Output) of ICBase-3 (74LS02).
  12. Connect Pin-18 (Input) of ICBase-3 (74LS02) to Pin-4 (Output) of ICBase-3 (74LS02).
  13. Connect Pin-17 (Input) of ICBase-3 (74LS02) to Pin-4 (Output) of ICBase-3 (74LS02).
  14. Connect Pin-1 (Output) of ICBase-3 (74LS02) to Pin-15 (Input) of ICBase-3 (74LS02).
  15. Connect Pin-2 (Input) of ICBase-3 (74LS02) to Input-12.
  16. Add IC 74LS02 into ICBase-2 (74LS02).
  17. Add IC 74LS02 into ICBase-3 (74LS02).
  18. Add IC 74LS32 into ICBase-4 (74LS32).