T FLIP FLOP

A.ROHINI
A.ROHINI
Created on Mar 28, 2026 2 0 2
T FLIP FLOP
100%

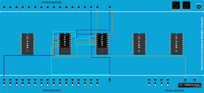
Integrated Circuits Used

Procedure

  1. Add IC 74LS10 into ICBase-2 (74LS10).
  2. Add IC 74LS00 into ICBase-3 (74LS00).
  3. Connect Input-15 to Pin-1 (Input) of ICBase-2 (74LS10).
  4. Connect Manual clock Port to Pin-2 (Input) of ICBase-2 (74LS10).
  5. Connect Pin-3 (Input) of ICBase-2 (74LS10) to Manual clock Port.
  6. Connect Input-15 to Pin-4 (Input) of ICBase-2 (74LS10).
  7. Connect Pin-3 (Output) of ICBase-3 (74LS00) to Pin-5 (Input) of ICBase-2 (74LS10).
  8. Connect Pin-4 (Input) of ICBase-3 (74LS00) to Pin-3 (Output) of ICBase-3 (74LS00).
  9. Connect Output-1 to Pin-3 (Output) of ICBase-3 (74LS00).
  10. Connect Pin-6 (Output) of ICBase-3 (74LS00) to Pin-19 (Input) of ICBase-2 (74LS10).
  11. Connect Output-0 to Pin-6 (Output) of ICBase-3 (74LS00).
  12. Connect Pin-1 (Input) of ICBase-3 (74LS00) to Pin-20 (VCC) of ICBase-2 (74LS10).
  13. Connect VCC Port to Pin-20 (VCC) of ICBase-2 (74LS10).
  14. Connect Pin-20 (VCC) of ICBase-3 (74LS00) to VCC Port.
  15. Connect VCC Port to Pin-18 (Output) of ICBase-2 (74LS10).
  16. Connect Pin-6 (Output) of ICBase-3 (74LS00) to Pin-2 (Input) of ICBase-3 (74LS00).
  17. Connect Pin-5 (Input) of ICBase-3 (74LS00) to Pin-6 (Output) of ICBase-2 (74LS10).
  18. Connect GND Port to Pin-7 (Ground) of ICBase-3 (74LS00).
  19. Connect Pin-7 (Ground) of ICBase-2 (74LS10) to GND Port.