Untitled circuit

ABHAY KUMAR
ABHAY KUMAR
Created on Feb 17, 2026 0 0 3
Untitled circuit
100%

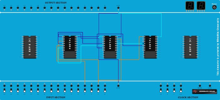
Integrated Circuits Used

Procedure

  1. Add IC 74LS04 into ICBase-2 (74LS04).
  2. Add IC 74LS08 into ICBase-3 (74LS08).
  3. Add IC 74LS32 into ICBase-4 (74LS32).
  4. Connect Pin-20 (VCC) of ICBase-3 (74LS08) to VCC Port.
  5. Connect GND Port to Pin-1 (Input) of ICBase-3 (74LS08).
  6. Connect GND Port to Pin-1 (Input) of ICBase-4 (74LS32).
  7. Connect Pin-20 (VCC) of ICBase-2 (74LS04) to VCC Port.
  8. Connect Pin-20 (VCC) of ICBase-4 (74LS32) to VCC Port.
  9. Connect Input-1 to Pin-3 (Input) of ICBase-2 (74LS04).
  10. Connect GND Port to Pin-1 (Input) of ICBase-2 (74LS04).
  11. Connect Input-3 to Pin-5 (Input) of ICBase-2 (74LS04).
  12. Connect Pin-4 (Input) of ICBase-3 (74LS08) to Pin-4 (Output) of ICBase-2 (74LS04).
  13. Connect Pin-5 (Input) of ICBase-3 (74LS08) to Pin-6 (Output) of ICBase-2 (74LS04).
  14. Connect Pin-19 (Input) of ICBase-3 (74LS08) to Input-1.
  15. Connect Pin-5 (Input) of ICBase-4 (74LS32) to Pin-6 (Output) of ICBase-3 (74LS08).
  16. Connect Pin-17 (Output) of ICBase-3 (74LS08) to Pin-4 (Input) of ICBase-4 (74LS32).