nand gate

Khushi kumari
Khushi kumari
Created on Feb 24, 2026 0 0 0
nand gate
100%

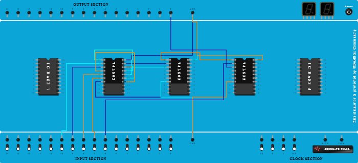
Procedure

  1. Add IC 74LS02 into ICBase-2 (74LS02).
  2. Add IC 74LS02 into ICBase-3 (74LS02).
  3. Add IC 74LS32 into ICBase-4 (74LS32).
  4. Connect GND Port to Pin-7 (Ground) of ICBase-2 (74LS02).
  5. Connect GND Port to Pin-7 (Ground) of ICBase-3 (74LS02).
  6. Connect GND Port to Pin-7 (Ground) of ICBase-4 (74LS32).
  7. Connect VCC Port to Pin-20 (VCC) of ICBase-2 (74LS02).
  8. Connect Pin-20 (VCC) of ICBase-3 (74LS02) to VCC Port.
  9. Connect VCC Port to Pin-20 (VCC) of ICBase-4 (74LS32).
  10. Connect Pin-3 (Input) of ICBase-2 (74LS02) to Input-9.
  11. Connect Pin-2 (Input) of ICBase-2 (74LS02) to Input-10.
  12. Connect Pin-6 (Input) of ICBase-2 (74LS02) to Input-7.
  13. Connect Input-8 to Pin-5 (Input) of ICBase-2 (74LS02).
  14. Connect Pin-2 (Input) of ICBase-3 (74LS02) to Pin-19 (Output) of ICBase-2 (74LS02).
  15. Connect Pin-3 (Input) of ICBase-3 (74LS02) to Pin-16 (Output) of ICBase-2 (74LS02).
  16. Connect Pin-1 (Input) of ICBase-4 (74LS32) to Pin-1 (Output) of ICBase-3 (74LS02).
  17. Connect Output-0 to Pin-3 (Output) of ICBase-4 (74LS32).
  18. Connect Pin-15 (Input) of ICBase-2 (74LS02) to Pin-4 (Output) of ICBase-2 (74LS02).
  19. Connect Pin-18 (Input) of ICBase-2 (74LS02) to Pin-1 (Output) of ICBase-2 (74LS02).
  20. Connect Input-6 to Pin-2 (Input) of ICBase-4 (74LS32).
  21. Connect Pin-1 (Output) of ICBase-2 (74LS02) to Pin-17 (Input) of ICBase-2 (74LS02).
  22. Connect Pin-4 (Output) of ICBase-2 (74LS02) to Pin-14 (Input) of ICBase-2 (74LS02).