New Circuit

Namburi Rohanth sai
Namburi Rohanth sai
Created on Mar 3, 2026 0 0 2
New Circuit
100%

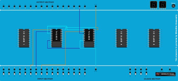
Integrated Circuits Used

Procedure

  1. Connect VCC Port to Pin-20 (VCC) of ICBase-2 (74LS32).
  2. Connect VCC Port to Pin-20 (VCC) of ICBase-3 (74LS08).
  3. Add IC 74LS32 into ICBase-2 (74LS32).
  4. Add IC 74LS08 into ICBase-3 (74LS08).
  5. Connect GND Port to Pin-7 (Ground) of ICBase-2 (74LS32).
  6. Connect GND Port to Pin-7 (Ground) of ICBase-3 (74LS08).
  7. Connect Pin-1 (Input) of ICBase-2 (74LS32) to Input-10.
  8. Connect Pin-2 (Input) of ICBase-2 (74LS32) to Input-9.
  9. Connect Pin-1 (Input) of ICBase-3 (74LS08) to Pin-3 (Output) of ICBase-2 (74LS32).
  10. Connect Pin-2 (Input) of ICBase-3 (74LS08) to Input-8.
  11. Connect Output-1 to Pin-3 (Output) of ICBase-3 (74LS08).