EX-5 1 Bit Comparator

Siddhesh Jadhav
Siddhesh Jadhav
Created on Feb 20, 2026 0 0 3
EX-5 1 Bit Comparator
100%

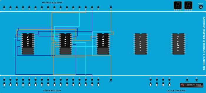
Integrated Circuits Used

Procedure

  1. Add IC 74LS04 into ICBase-1 (74LS04).
  2. Add IC 74LS08 into ICBase-2 (74LS08).
  3. Add IC 74LS32 into ICBase-3 (74LS32).
  4. Connect VCC Port to Pin-20 (VCC) of ICBase-1 (74LS04).
  5. Connect Pin-20 (VCC) of ICBase-2 (74LS08) to VCC Port.
  6. Connect VCC Port to Pin-20 (VCC) of ICBase-3 (74LS32).
  7. Connect GND Port to Pin-7 (Ground) of ICBase-1 (74LS04).
  8. Connect Pin-7 (Ground) of ICBase-3 (74LS32) to GND Port.
  9. Connect GND Port to Pin-7 (Ground) of ICBase-2 (74LS08).
  10. Connect Pin-1 (Input) of ICBase-1 (74LS04) to Input-1.
  11. Connect Input-2 to Pin-3 (Input) of ICBase-1 (74LS04).
  12. Connect Input-1 to Pin-1 (Input) of ICBase-2 (74LS08).
  13. Connect Pin-2 (Input) of ICBase-2 (74LS08) to Pin-4 (Output) of ICBase-1 (74LS04).
  14. Connect Pin-2 (Output) of ICBase-1 (74LS04) to Pin-4 (Input) of ICBase-2 (74LS08).
  15. Connect Pin-5 (Input) of ICBase-2 (74LS08) to Input-2.
  16. Connect Input-1 to Pin-15 (Input) of ICBase-2 (74LS08).
  17. Connect Pin-16 (Input) of ICBase-2 (74LS08) to Input-2.
  18. Connect Pin-2 (Output) of ICBase-1 (74LS04) to Pin-18 (Input) of ICBase-2 (74LS08).
  19. Connect Pin-19 (Input) of ICBase-2 (74LS08) to Pin-4 (Output) of ICBase-1 (74LS04).
  20. Connect Pin-14 (Output) of ICBase-2 (74LS08) to Pin-1 (Input) of ICBase-3 (74LS32).
  21. Connect Pin-17 (Output) of ICBase-2 (74LS08) to Pin-2 (Input) of ICBase-3 (74LS32).
  22. Connect Output-1 to Pin-3 (Output) of ICBase-3 (74LS32).
  23. Connect Output-3 to Pin-3 (Output) of ICBase-2 (74LS08).
  24. Connect Pin-6 (Output) of ICBase-2 (74LS08) to Output-2.