New Circuit

DLD Practice
DLD Practice
Created on Dec 12, 2025 0 0 3
New Circuit
100%

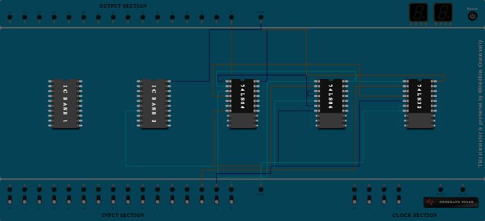
Integrated Circuits Used

Procedure

  1. Add IC 74LS86 into ICBase-4 (74LS86).
  2. Add IC 74LS04 into ICBase-3 (74LS04).
  3. Add IC 74LS32 into ICBase-5 (74LS32).
  4. Connect Pin-1 (Input) of ICBase-4 (74LS86) to Input-0.
  5. Connect Pin-2 (Input) of ICBase-4 (74LS86) to Input-1.
  6. Connect Pin-4 (Input) of ICBase-4 (74LS86) to Pin-3 (Output) of ICBase-4 (74LS86).
  7. Connect Pin-5 (Input) of ICBase-4 (74LS86) to Input-2.
  8. Connect Output-0 to Pin-6 (Output) of ICBase-4 (74LS86).
  9. Connect Pin-1 (Input) of ICBase-3 (74LS04) to Pin-6 (Output) of ICBase-4 (74LS86).
  10. Connect Pin-1 (Input) of ICBase-5 (74LS32) to Pin-2 (Output) of ICBase-3 (74LS04).
  11. Connect Pin-2 (Input) of ICBase-5 (74LS32) to Input-2.
  12. Connect Pin-3 (Input) of ICBase-3 (74LS04) to Input-0.
  13. Connect Pin-4 (Input) of ICBase-5 (74LS32) to Pin-4 (Output) of ICBase-3 (74LS04).
  14. Connect Pin-5 (Input) of ICBase-5 (74LS32) to Input-1.
  15. Connect Pin-20 (VCC) of ICBase-3 (74LS04) to VCC Port.
  16. Connect Pin-20 (VCC) of ICBase-4 (74LS86) to VCC Port.
  17. Connect Pin-20 (VCC) of ICBase-5 (74LS32) to VCC Port.
  18. Connect Pin-20 (Input & Output) of ICBase-2 to VCC Port.
  19. Connect Pin-7 (Input & Output) of ICBase-2 to GND Port.
  20. Connect Pin-7 (Ground) of ICBase-3 (74LS04) to GND Port.
  21. Connect Pin-7 (Ground) of ICBase-4 (74LS86) to GND Port.
  22. Connect Pin-7 (Ground) of ICBase-5 (74LS32) to GND Port.