4 bit majority voter

Fatin Nehal Zubaeer
Fatin Nehal Zubaeer
Created on Feb 21, 2026 0 0 2
4 bit majority voter
100%

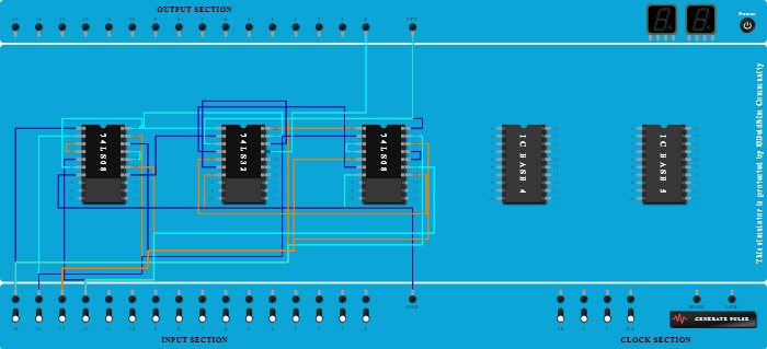
Integrated Circuits Used

Procedure

  1. Add IC 74LS08 into ICBase-1 (74LS08).
  2. Add IC 74LS32 into ICBase-2 (74LS32).
  3. Add IC 74LS08 into ICBase-3 (74LS08).
  4. Connect Pin-1 (Input) of ICBase-1 (74LS08) to Input-15.
  5. Connect Pin-2 (Input) of ICBase-1 (74LS08) to Input-14.
  6. Connect Pin-4 (Input) of ICBase-1 (74LS08) to Pin-3 (Output) of ICBase-1 (74LS08).
  7. Connect Pin-5 (Input) of ICBase-1 (74LS08) to Input-12.
  8. Connect Pin-1 (Input) of ICBase-2 (74LS32) to Pin-6 (Output) of ICBase-1 (74LS08).
  9. Connect Pin-19 (Input) of ICBase-1 (74LS08) to Input-14.
  10. Connect Pin-18 (Input) of ICBase-1 (74LS08) to Input-13.
  11. Connect Pin-16 (Input) of ICBase-1 (74LS08) to Pin-17 (Output) of ICBase-1 (74LS08).
  12. Connect Pin-15 (Input) of ICBase-1 (74LS08) to Input-12.
  13. Connect Pin-2 (Input) of ICBase-2 (74LS32) to Pin-14 (Output) of ICBase-1 (74LS08).
  14. Connect Pin-19 (Input) of ICBase-2 (74LS32) to Pin-3 (Output) of ICBase-2 (74LS32).
  15. Connect VCC Port to Pin-20 (VCC) of ICBase-2 (74LS32).
  16. Connect VCC Port to Pin-20 (VCC) of ICBase-3 (74LS08).
  17. Connect GND Port to Pin-7 (Ground) of ICBase-3 (74LS08).
  18. Connect GND Port to Pin-7 (Ground) of ICBase-2 (74LS32).
  19. Connect GND Port to Pin-7 (Ground) of ICBase-1 (74LS08).
  20. Connect VCC Port to Pin-20 (VCC) of ICBase-1 (74LS08).
  21. Connect Pin-1 (Input) of ICBase-3 (74LS08) to Input-15.
  22. Connect Pin-2 (Input) of ICBase-3 (74LS08) to Input-14.
  23. Connect Pin-4 (Input) of ICBase-3 (74LS08) to Pin-3 (Output) of ICBase-3 (74LS08).
  24. Connect Pin-5 (Input) of ICBase-3 (74LS08) to Input-13.
  25. Connect Pin-4 (Input) of ICBase-2 (74LS32) to Pin-6 (Output) of ICBase-3 (74LS08).
  26. Connect Pin-19 (Input) of ICBase-3 (74LS08) to Input-15.
  27. Connect Pin-18 (Input) of ICBase-3 (74LS08) to Input-13.
  28. Connect Pin-16 (Input) of ICBase-3 (74LS08) to Pin-17 (Output) of ICBase-3 (74LS08).
  29. Connect Pin-15 (Input) of ICBase-3 (74LS08) to Input-12.
  30. Connect Pin-5 (Input) of ICBase-2 (74LS32) to Pin-14 (Output) of ICBase-3 (74LS08).
  31. Connect Pin-18 (Input) of ICBase-2 (74LS32) to Pin-6 (Output) of ICBase-2 (74LS32).
  32. Connect Output-0 to Pin-17 (Output) of ICBase-2 (74LS32).