BCD TO EXCESS-3

Fatin Nehal Zubaeer
Fatin Nehal Zubaeer
Created on Feb 21, 2026 0 0 3
BCD TO EXCESS-3
100%

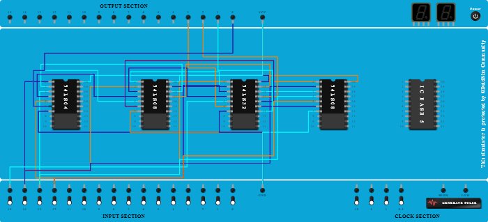
Integrated Circuits Used

Procedure

  1. Add IC 74LS04 into ICBase-1 (74LS04).
  2. Add IC 74LS08 into ICBase-2 (74LS08).
  3. Add IC 74LS32 into ICBase-3 (74LS32).
  4. Connect Pin-1 (Input) of ICBase-1 (74LS04) to Input-14.
  5. Connect Pin-3 (Input) of ICBase-1 (74LS04) to Input-13.
  6. Connect Pin-5 (Input) of ICBase-1 (74LS04) to Input-12.
  7. Connect GND Port to Pin-7 (Ground) of ICBase-1 (74LS04).
  8. Connect VCC Port to Pin-20 (VCC) of ICBase-1 (74LS04).
  9. Add IC 74LS08 into ICBase-4 (74LS08).
  10. Connect GND Port to Pin-7 (Ground) of ICBase-2 (74LS08).
  11. Connect GND Port to Pin-7 (Ground) of ICBase-3 (74LS32).
  12. Connect GND Port to Pin-7 (Ground) of ICBase-4 (74LS08).
  13. Connect VCC Port to Pin-20 (VCC) of ICBase-4 (74LS08).
  14. Connect VCC Port to Pin-20 (VCC) of ICBase-3 (74LS32).
  15. Connect VCC Port to Pin-20 (VCC) of ICBase-2 (74LS08).
  16. Connect Pin-1 (Input) of ICBase-3 (74LS32) to Input-13.
  17. Connect Pin-2 (Input) of ICBase-3 (74LS32) to Input-12.
  18. Connect Pin-1 (Input) of ICBase-2 (74LS08) to Pin-3 (Output) of ICBase-3 (74LS32).
  19. Connect Pin-2 (Input) of ICBase-2 (74LS08) to Input-14.
  20. Connect Pin-4 (Input) of ICBase-3 (74LS32) to Pin-3 (Output) of ICBase-2 (74LS08).
  21. Connect Pin-5 (Input) of ICBase-3 (74LS32) to Input-15.
  22. Connect Output-3 to Pin-6 (Output) of ICBase-3 (74LS32).
  23. Connect Pin-19 (Input) of ICBase-2 (74LS08) to Pin-3 (Output) of ICBase-3 (74LS32).
  24. Connect Pin-18 (Input) of ICBase-2 (74LS08) to Pin-2 (Output) of ICBase-1 (74LS04).
  25. Connect Pin-19 (Input) of ICBase-3 (74LS32) to Pin-17 (Output) of ICBase-2 (74LS08).
  26. Connect Pin-4 (Input) of ICBase-2 (74LS08) to Pin-4 (Output) of ICBase-1 (74LS04).
  27. Connect Pin-5 (Input) of ICBase-2 (74LS08) to Pin-6 (Output) of ICBase-1 (74LS04).
  28. Connect Pin-1 (Input) of ICBase-4 (74LS08) to Pin-6 (Output) of ICBase-2 (74LS08).
  29. Connect Pin-2 (Input) of ICBase-4 (74LS08) to Input-14.
  30. Connect Pin-18 (Input) of ICBase-3 (74LS32) to Pin-3 (Output) of ICBase-4 (74LS08).
  31. Connect Output-2 to Pin-17 (Output) of ICBase-3 (74LS32).
  32. Connect Pin-16 (Input) of ICBase-3 (74LS32) to Pin-6 (Output) of ICBase-2 (74LS08).
  33. Connect Pin-4 (Input) of ICBase-4 (74LS08) to Input-13.
  34. Connect Pin-5 (Input) of ICBase-4 (74LS08) to Input-12.
  35. Connect Pin-15 (Input) of ICBase-3 (74LS32) to Pin-6 (Output) of ICBase-4 (74LS08).
  36. Connect Output-1 to Pin-14 (Output) of ICBase-3 (74LS32).
  37. Connect Output-0 to Pin-6 (Output) of ICBase-1 (74LS04).