2 bit A
Priyanka H C
Priyanka H C
Created on Nov 18, 2025 0 0 0

2 bit A<B
100%

Procedure

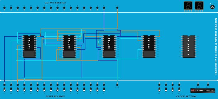
  1. Add IC 74LS04 into ICBase-1 (74LS04).
  2. Add IC 74LS08 into ICBase-2 (74LS08).
  3. Add IC 74LS32 into ICBase-3 (74LS32).
  4. Connect Pin-1 (Input) of ICBase-1 (74LS04) to Input-15.
  5. Connect Pin-3 (Input) of ICBase-1 (74LS04) to Input-14.
  6. Connect Pin-5 (Input) of ICBase-1 (74LS04) to Input-13.
  7. Connect Input-12 to Pin-15 (Input) of ICBase-1 (74LS04).
  8. Connect Pin-1 (Input) of ICBase-2 (74LS08) to Pin-2 (Output) of ICBase-1 (74LS04).
  9. Connect Pin-2 (Input) of ICBase-2 (74LS08) to Input-13.
  10. Connect Pin-4 (Input) of ICBase-2 (74LS08) to Pin-2 (Output) of ICBase-1 (74LS04).
  11. Connect Pin-5 (Input) of ICBase-2 (74LS08) to Pin-4 (Output) of ICBase-1 (74LS04).
  12. Connect Pin-15 (Input) of ICBase-2 (74LS08) to Pin-6 (Output) of ICBase-2 (74LS08).
  13. Connect Pin-16 (Input) of ICBase-2 (74LS08) to Input-12.
  14. Connect Pin-4 (Output) of ICBase-1 (74LS04) to Pin-18 (Input) of ICBase-2 (74LS08).
  15. Connect Input-13 to Pin-19 (Input) of ICBase-2 (74LS08).
  16. Add IC 74LS08 into ICBase-4 (74LS08).
  17. Connect Pin-1 (Input) of ICBase-4 (74LS08) to Pin-17 (Output) of ICBase-2 (74LS08).
  18. Connect Pin-2 (Input) of ICBase-4 (74LS08) to Input-12.
  19. Connect Pin-1 (Input) of ICBase-3 (74LS32) to Pin-3 (Output) of ICBase-2 (74LS08).
  20. Connect Pin-2 (Input) of ICBase-3 (74LS32) to Pin-14 (Output) of ICBase-2 (74LS08).
  21. Connect Pin-4 (Input) of ICBase-3 (74LS32) to Pin-3 (Output) of ICBase-3 (74LS32).
  22. Connect Pin-5 (Input) of ICBase-3 (74LS32) to Pin-3 (Output) of ICBase-4 (74LS08).
  23. Connect Output-0 to Pin-6 (Output) of ICBase-3 (74LS32).
  24. Connect GND Port to Pin-7 (Ground) of ICBase-1 (74LS04).
  25. Connect GND Port to Pin-7 (Ground) of ICBase-2 (74LS08).
  26. Connect GND Port to Pin-7 (Ground) of ICBase-3 (74LS32).
  27. Connect GND Port to Pin-7 (Ground) of ICBase-4 (74LS08).
  28. Connect VCC Port to Pin-20 (VCC) of ICBase-4 (74LS08).
  29. Connect VCC Port to Pin-20 (VCC) of ICBase-3 (74LS32).
  30. Connect VCC Port to Pin-20 (VCC) of ICBase-2 (74LS08).
  31. Connect VCC Port to Pin-20 (VCC) of ICBase-1 (74LS04).