Untitled circuit

sakshi
sakshi
Created on Nov 18, 2025 0 0 5
Untitled circuit
100%

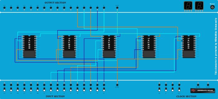
Integrated Circuits Used

Procedure

  1. Add IC 74LS08 into ICBase-1 (74LS08).
  2. Connect Input-0 to Pin-1 (Input) of ICBase-1 (74LS08).
  3. Connect VCC Port to Pin-20 (VCC) of ICBase-1 (74LS08).
  4. Connect GND Port to Pin-7 (Ground) of ICBase-1 (74LS08).
  5. Connect Input-1 to Pin-2 (Input) of ICBase-1 (74LS08).
  6. Connect Output-0 to Pin-3 (Output) of ICBase-1 (74LS08).
  7. Add IC 74LS04 into ICBase-2 (74LS04).
  8. Connect Input-2 to Pin-1 (Input) of ICBase-2 (74LS04).
  9. Connect Output-1 to Pin-2 (Output) of ICBase-2 (74LS04).
  10. Connect VCC Port to Pin-20 (VCC) of ICBase-2 (74LS04).
  11. Connect GND Port to Pin-7 (Ground) of ICBase-2 (74LS04).
  12. Add IC 74LS02 into ICBase-3 (74LS02).
  13. Connect VCC Port to Pin-20 (VCC) of ICBase-3 (74LS02).
  14. Connect GND Port to Pin-7 (Ground) of ICBase-3 (74LS02).
  15. Connect Output-2 to Pin-1 (Output) of ICBase-3 (74LS02).
  16. Connect Input-3 to Pin-2 (Input) of ICBase-3 (74LS02).
  17. Connect Input-4 to Pin-3 (Input) of ICBase-3 (74LS02).
  18. Add IC 74LS32 into ICBase-4 (74LS32).
  19. Connect Input-5 to Pin-1 (Input) of ICBase-4 (74LS32).
  20. Connect Input-6 to Pin-2 (Input) of ICBase-4 (74LS32).
  21. Connect Output-3 to Pin-3 (Output) of ICBase-4 (74LS32).
  22. Connect VCC Port to Pin-20 (VCC) of ICBase-4 (74LS32).
  23. Connect GND Port to Pin-7 (Ground) of ICBase-4 (74LS32).
  24. Add IC 74LS00 into ICBase-5 (74LS00).
  25. Connect VCC Port to Pin-20 (VCC) of ICBase-5 (74LS00).
  26. Connect GND Port to Pin-7 (Ground) of ICBase-5 (74LS00).
  27. Connect Input-7 to Pin-1 (Input) of ICBase-5 (74LS00).
  28. Connect Input-8 to Pin-2 (Input) of ICBase-5 (74LS00).
  29. Connect Output-4 to Pin-3 (Output) of ICBase-5 (74LS00).